指南生活
首页
美食营养
手工爱好
生活家居
返回
指南生活
首页
美食营养
游戏数码
手工爱好
生活家居
健康养生
运动户外
职场理财
情感交际
母婴教育
时尚美容
知识问答
生活知识
生活百科
搜索
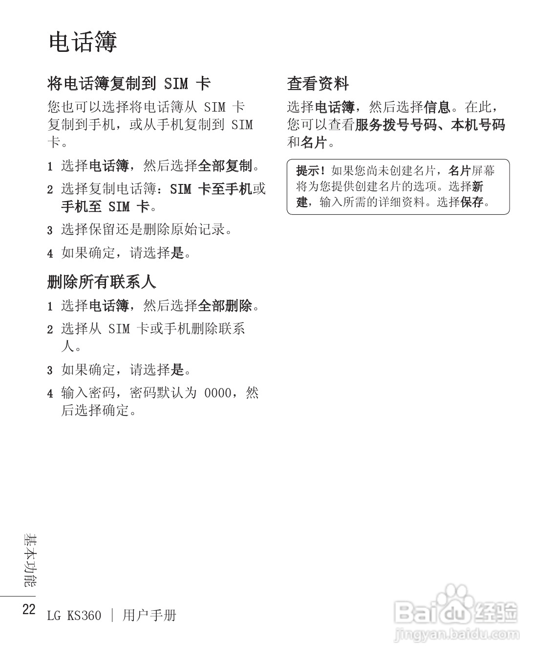
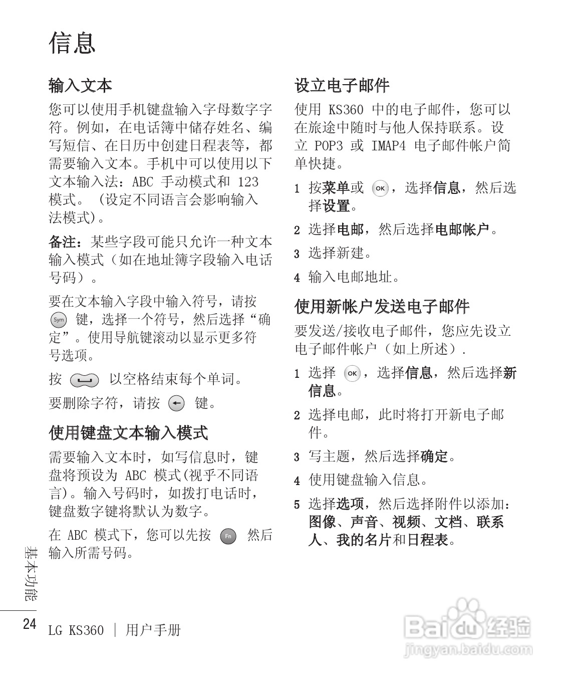
LG KS360手机使用说明书:[9]
2026-04-08 20:19:01
(共篇)
上一篇:
|
下一篇:
声明:
本网站引用、摘录或转载内容仅供网站访问者交流或参考,不代表本站立场,如存在版权或非法内容,请联系站长删除,联系邮箱:site.kefu@qq.com。
相关推荐
LG KS360手机使用说明书:[16]
阅读量:80
使用说明书wf2651使用指南
阅读量:112
使用说明书封面怎么做
阅读量:184
LG KS360手机使用说明书:[18]
阅读量:103
LG KS360手机使用说明书:[20]
阅读量:101
猜你喜欢
一直打喷嚏是怎么回事
怎么注册谷歌账号
怎么穿鞋带
四格漫画怎么画
朴树怎么了
有红血丝怎么办
qq特别关心怎么看关心我的人
爱尔眼科医院怎么样
电脑怎么截图全屏
短信中心号码怎么设置
猜你喜欢
怎么练字
跳蚤怎么消灭
牙缝大怎么办
唐氏筛查怎么做
怎么群发微信
身份证消磁了怎么办
建设银行怎么查开户行
观察日记怎么写
自动取款机怎么取钱
葫芦丝怎么吹