指南生活
首页
美食营养
手工爱好
生活家居
返回
指南生活
首页
美食营养
游戏数码
手工爱好
生活家居
健康养生
运动户外
职场理财
情感交际
母婴教育
时尚美容
知识问答
生活知识
搜索
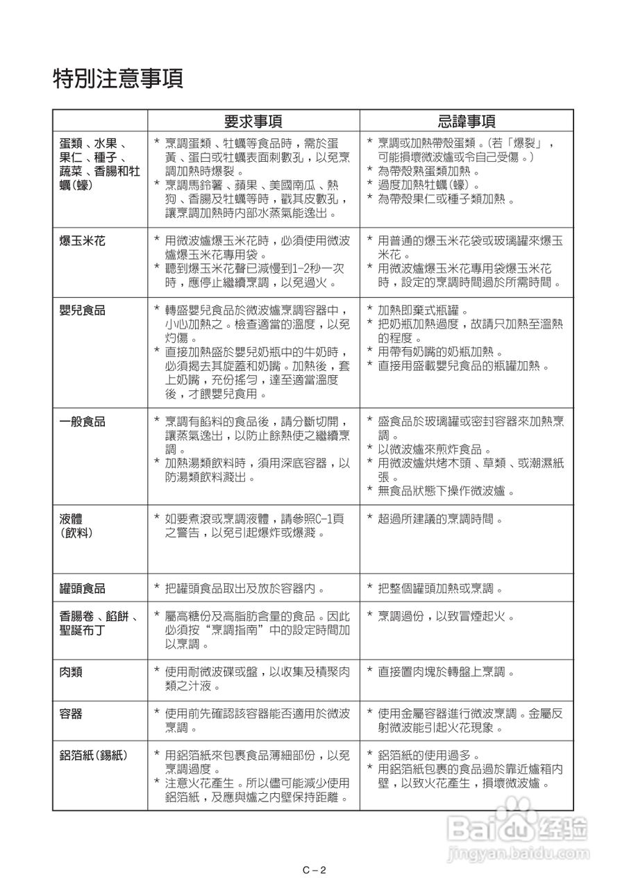
声宝R-212H(S)型微波炉说明书:[1]
2025-12-19 18:21:25
/>
/>
/>
/>
(共篇)
下一篇:
声明:
本网站引用、摘录或转载内容仅供网站访问者交流或参考,不代表本站立场,如存在版权或非法内容,请联系站长删除,联系邮箱:site.kefu@qq.com。
相关推荐
声宝R-212H(S)型微波炉说明书:[2]
阅读量:31
声宝R-222H型微波炉说明书:[1]
阅读量:188
声宝R-242H型微波炉说明书:[2]
阅读量:152
声宝R-292R(S)型微波炉说明书:[2]
阅读量:51
声宝R-342H型微波炉说明书:[2]
阅读量:148
猜你喜欢
浙c是哪里的车牌
如何聊天
朋友圈推广一天30元
微信朋友圈怎么发文字
360路由器怎么设置
百香果泡水的正确方法
加盟店怎么样
黑豆怎么吃最有营养
派乐汉堡怎么样
高血压如何降压
猜你喜欢
4月份去哪里旅游最好
近视眼如何恢复视力
如何发邮件
无线路由器怎么桥接
舟山旅游地图
死亡证明在哪里开
孕妇皮肤瘙痒怎么办
0574是哪里的区号
无线路由器密码
泡椒凤爪怎么做好吃