指南生活
首页
美食营养
手工爱好
生活家居
返回
指南生活
首页
美食营养
游戏数码
手工爱好
生活家居
健康养生
运动户外
职场理财
情感交际
母婴教育
时尚美容
知识问答
生活知识
生活百科
搜索
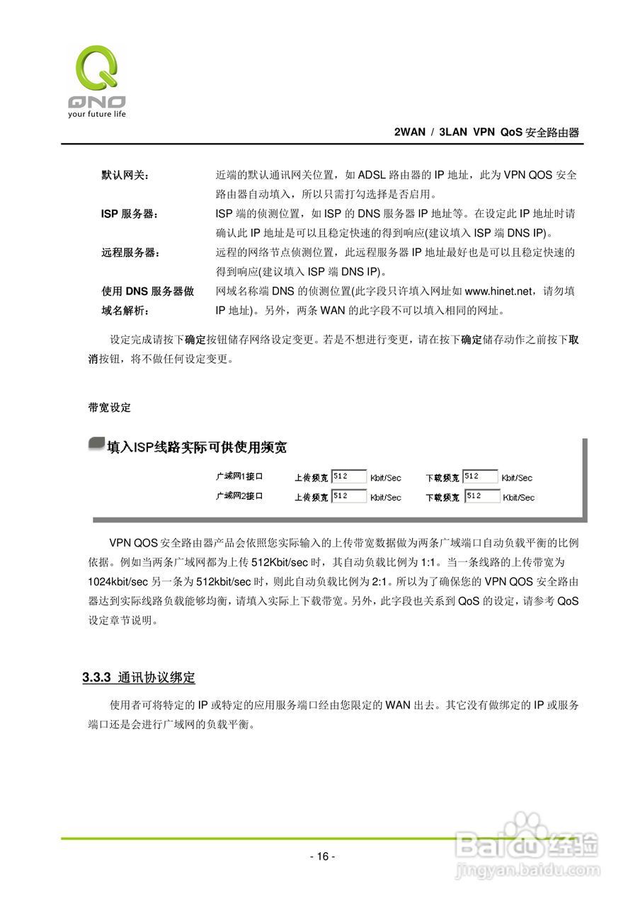
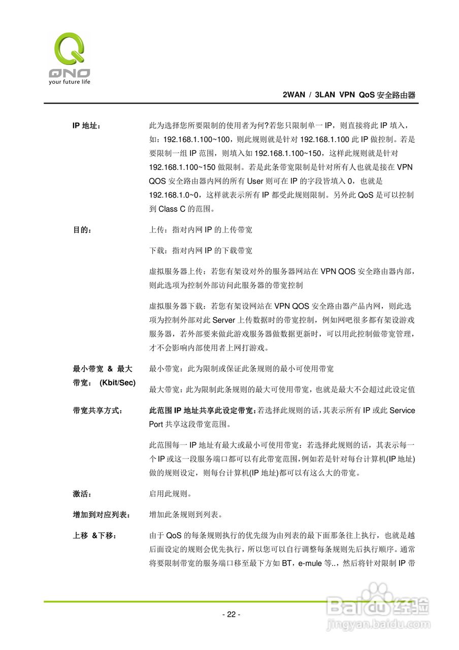
侠诺QVM250路由器使用说明书:[3]
2026-05-13 11:37:55
本篇为《侠诺QVM250路由器使用说明书》,主要介绍该产品的使用方法以及常见故障解决方案。
(共篇)
上一篇:
|
下一篇:
声明:
本网站引用、摘录或转载内容仅供网站访问者交流或参考,不代表本站立场,如存在版权或非法内容,请联系站长删除,联系邮箱:site.kefu@qq.com。
相关推荐
看图猜成语第490、491、492关攻略解读
阅读量:34
LOLS9(9.5)VN主系大符文装备讲解
阅读量:179
活性氧化镁与分析纯氧化镁的区别与联系
阅读量:160
情侣钻石戒指的起源
阅读量:20
愚人节英文怎么写
阅读量:150
猜你喜欢
给爸妈买什么礼物好
祝福短信息
一步裙搭配什么上衣
gain是什么意思
母亲节祝福语
抛砖引玉是什么意思
玫红配什么颜色好看
结婚周年祝福语
沐猴而冠是什么意思
天然钙什么牌子好
猜你喜欢
英语四级口试有什么用
胎盘成熟度是什么意思
ferry是什么意思
snack是什么意思
有缘无分是什么意思
什么茶叶减肥效果好
哺乳文胸什么牌子好
火中取栗的意思
男士手表什么牌子的好
落第什么意思