指南生活
首页
美食营养
手工爱好
生活家居
返回
指南生活
首页
美食营养
游戏数码
手工爱好
生活家居
健康养生
运动户外
职场理财
情感交际
母婴教育
时尚美容
知识问答
生活知识
生活百科
搜索
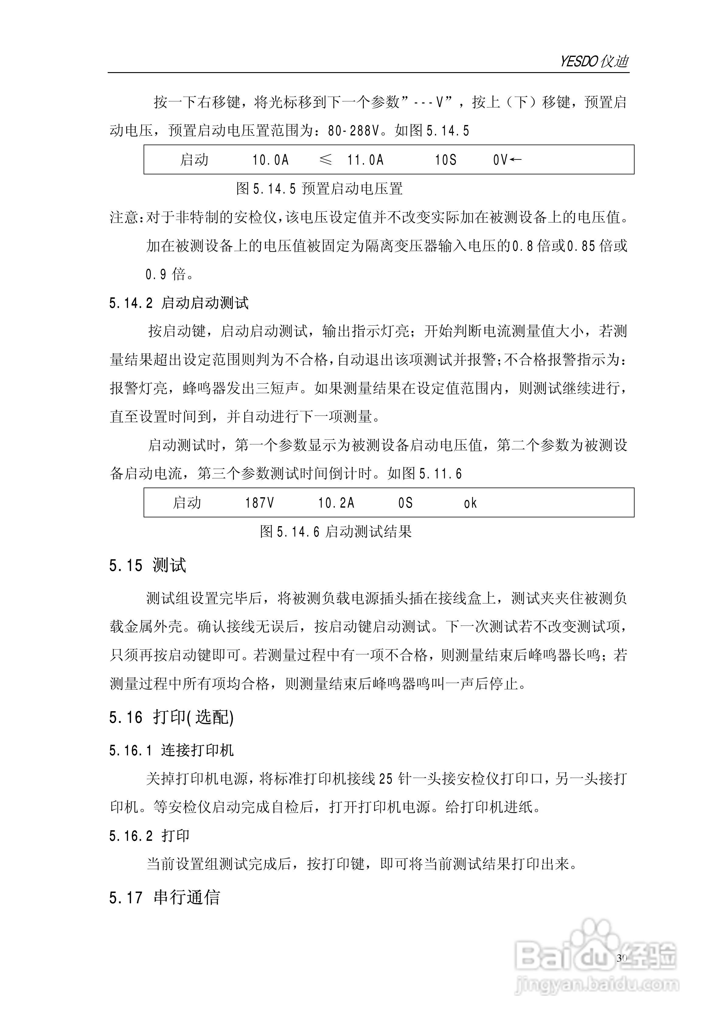
仪迪MN4266T安全性能综合测试仪使用说明书:[3]
2026-03-28 09:10:37
本篇为《仪迪MN4266T安全性能综合测试仪使用说明书》,主要介绍该产品的使用方法以及常见故障解决方案。
(共篇)
上一篇:
|
下一篇:
声明:
本网站引用、摘录或转载内容仅供网站访问者交流或参考,不代表本站立场,如存在版权或非法内容,请联系站长删除,联系邮箱:site.kefu@qq.com。
相关推荐
仪迪MN4266T安全性能综合测试仪使用说明书:[4]
阅读量:145
仪迪MN4254A安全性能综合测试仪使用说明书:[3]
阅读量:127
仪迪MN4254安全性能综合测试仪使用说明书:[3]
阅读量:153
仪迪MN4254A安全性能综合测试仪使用说明书:[5]
阅读量:124
仪迪MN4254安全性能综合测试仪使用说明书:[4]
阅读量:49
猜你喜欢
公务员考试都考什么科目和内容
背离是什么意思
王者荣耀这个赛季什么时候结束
9月1日是什么星座
一本二本三本是什么意思
双一流是什么意思
i是什么意思
2003年属什么生肖
三七花泡水喝有什么功效和作用
人为什么会做梦
猜你喜欢
称赞的近义词是什么
走婚是什么意思
双生痣是什么意思
提心吊胆是什么意思
偏财是什么意思
h5是什么
ssid是什么意思
男票是什么意思
我懂得了什么作文
我要记住你的样子什么歌