指南生活
首页
美食营养
手工爱好
生活家居
返回
指南生活
首页
美食营养
游戏数码
手工爱好
生活家居
健康养生
运动户外
职场理财
情感交际
母婴教育
时尚美容
知识问答
生活知识
搜索
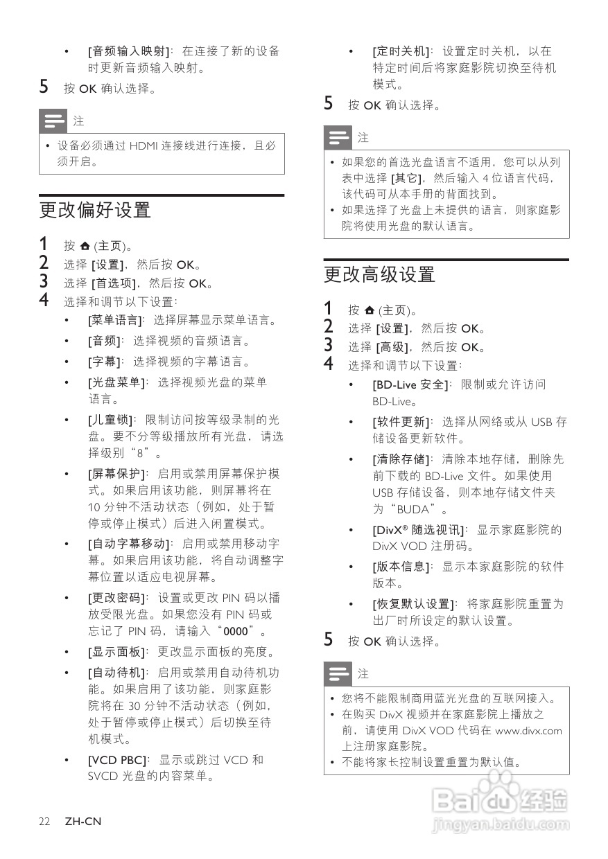
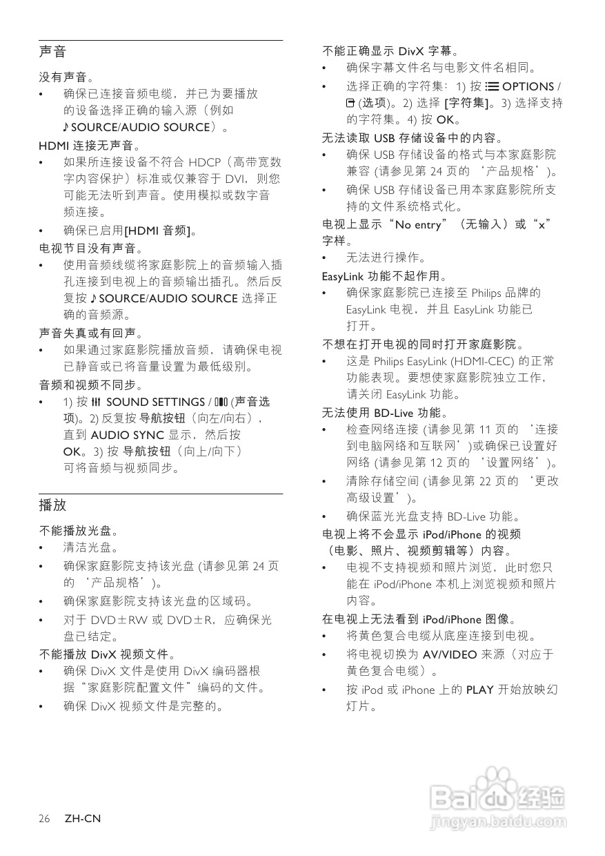
飞利浦HTS9140/93家庭影院使用说明书:[2]
2026-03-19 21:28:50
(共篇)
上一篇:
声明:
本网站引用、摘录或转载内容仅供网站访问者交流或参考,不代表本站立场,如存在版权或非法内容,请联系站长删除,联系邮箱:site.kefu@qq.com。
相关推荐
飞利浦HTS3181/93家庭影院使用说明书:[2]
阅读量:158
飞利浦HTS5580/93家庭影院使用说明书:[2]
阅读量:117
飞利浦HTS3568W/93家庭影院使用说明书:[2]
阅读量:163
家庭影院安装过程中的事项
阅读量:178
家庭影院全景声的设置和调试
阅读量:139
猜你喜欢
两个维护是什么
三个土是什么字
熙熙攘攘是什么意思
什么事
gct是什么意思
k金是什么金
小腹痛是什么原因
走花路是什么意思
刑太岁是什么意思
brave是什么意思
猜你喜欢
放量是什么意思
脸上长痣是什么原因
marry me什么意思中文
褪黑素有什么副作用
city是什么意思
what是什么意思
手机什么牌子最好用
px是什么意思
421事件是什么
什么是原发性高血压