指南生活
首页
美食营养
手工爱好
生活家居
返回
指南生活
首页
美食营养
游戏数码
手工爱好
生活家居
健康养生
运动户外
职场理财
情感交际
母婴教育
时尚美容
知识问答
生活知识
生活百科
搜索
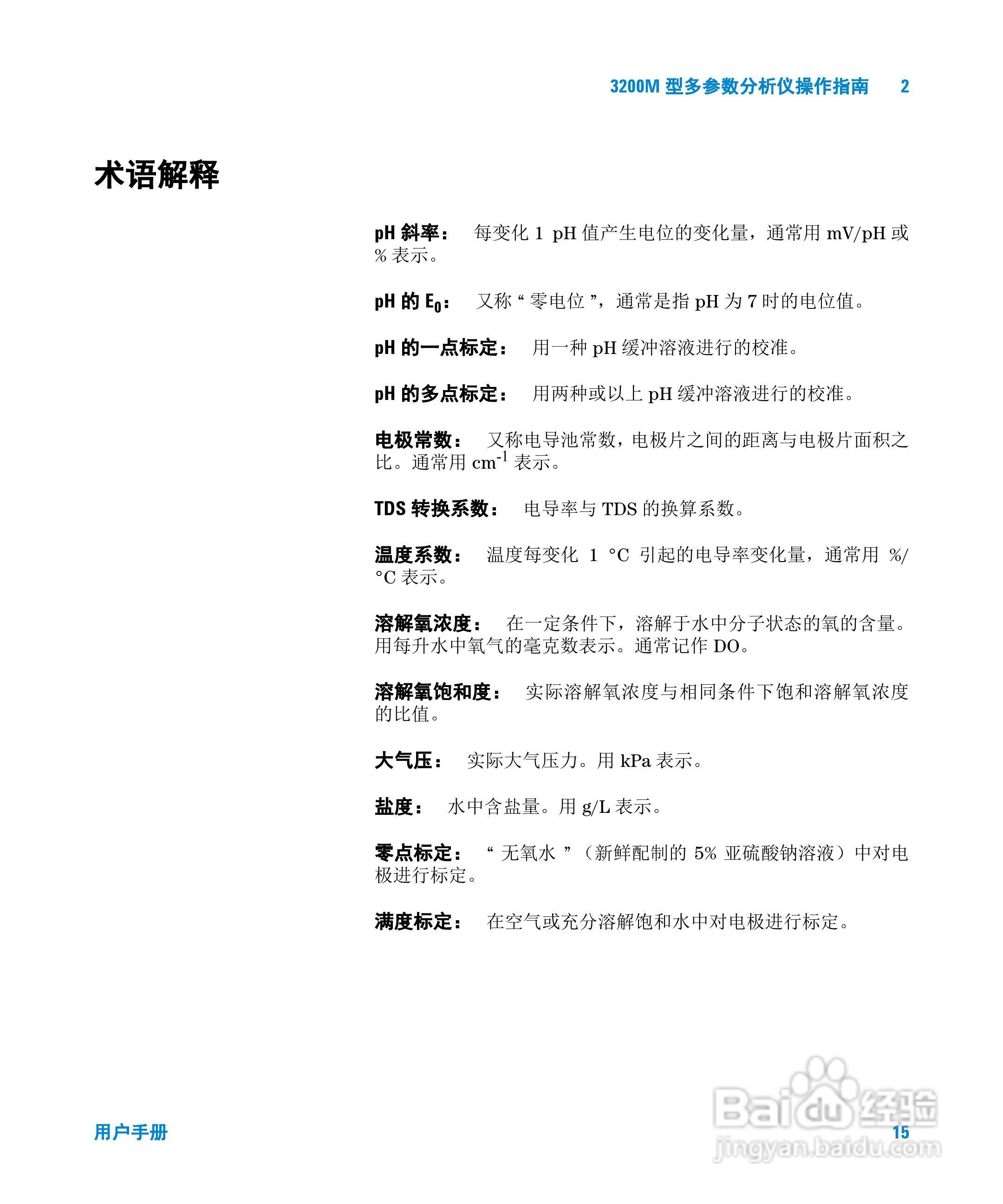
Agilent 3200M多参数分析仪用户手册:[2]
2026-04-21 20:34:22
本篇为《Agilent 3200M多参数分析仪用户手册》,主要介绍该产品的使用方法以及常见故障解决方案。
(共篇)
上一篇:
|
下一篇:
声明:
本网站引用、摘录或转载内容仅供网站访问者交流或参考,不代表本站立场,如存在版权或非法内容,请联系站长删除,联系邮箱:site.kefu@qq.com。
相关推荐
Agilent 3200M多参数分析仪用户手册:[9]
阅读量:123
Agilent 1120一体式液相色谱仪用户手册:[2]
阅读量:84
Agilent 16800系列便携式逻辑分析仪说明书:[2]
阅读量:129
Agilent 1120一体式液相色谱仪用户手册:[3]
阅读量:50
Agilent 1120一体式液相色谱仪用户手册:[13]
阅读量:79
猜你喜欢
大学生如何学习
颜夕卡盟怎么样
无线路由器密码
鱼生病了怎么办
一汽怎么样
购物车营销怎么设置
如何移民加拿大
东风日产轩逸怎么样
锦江旅游
如何治疗好
猜你喜欢
反恐精英怎么玩
今夜哪里有鬼
广西省会是哪里
玫瑰花泡水喝的9大禁忌
受保护的视图怎么编辑
用word怎么做简历
如何成立业主委员会
空间回收站在哪里
昆明市区旅游景点
如何清洗打印机