指南生活
首页
美食营养
手工爱好
生活家居
返回
指南生活
首页
美食营养
游戏数码
手工爱好
生活家居
健康养生
运动户外
职场理财
情感交际
母婴教育
时尚美容
知识问答
生活知识
生活百科
搜索
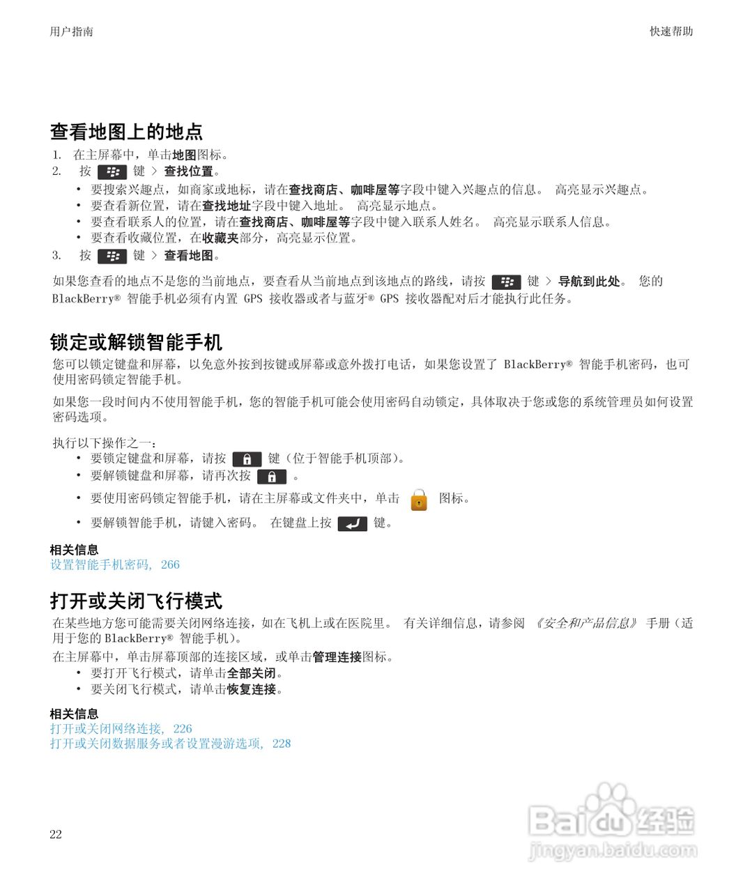
黑莓9900手机使用说明书:[3]
2026-05-15 01:47:55
(共篇)
上一篇:
|
下一篇:
声明:
本网站引用、摘录或转载内容仅供网站访问者交流或参考,不代表本站立场,如存在版权或非法内容,请联系站长删除,联系邮箱:site.kefu@qq.com。
相关推荐
西瓜皮的作用; 祛斑的好方法
阅读量:127
大学攻略:[11]怎么与室友相处2
阅读量:169
广结人缘的7点事项
阅读量:39
怎么解决孕妇剧吐
阅读量:164
抢反弹的五个基本定律
阅读量:91
猜你喜欢
裱花嘴怎么用
印度电影大全
蚂蚁图片大全
男明星图片大全
芒果tv怎么下载视频
观致5怎么样
怎么发帖
生痔疮怎么办
苏联二战电影大全
女性用品大全
猜你喜欢
岳麓书院简介
鸡怎么炖好吃又营养
尼康d5300怎么样
怎么把1寸照片变成2寸
三年级下册手抄报大全
华为手机大全报价
qq邮箱大全
王安石的简介
屋顶漏水怎么处理
2345软件大全