指南生活
首页
美食营养
手工爱好
生活家居
返回
指南生活
首页
美食营养
游戏数码
手工爱好
生活家居
健康养生
运动户外
职场理财
情感交际
母婴教育
时尚美容
知识问答
生活知识
生活百科
搜索
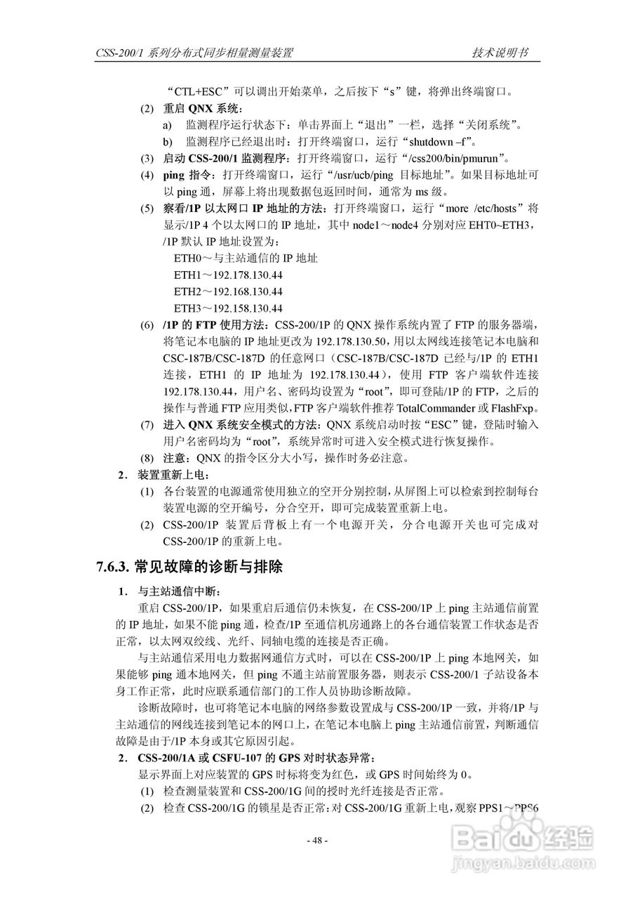
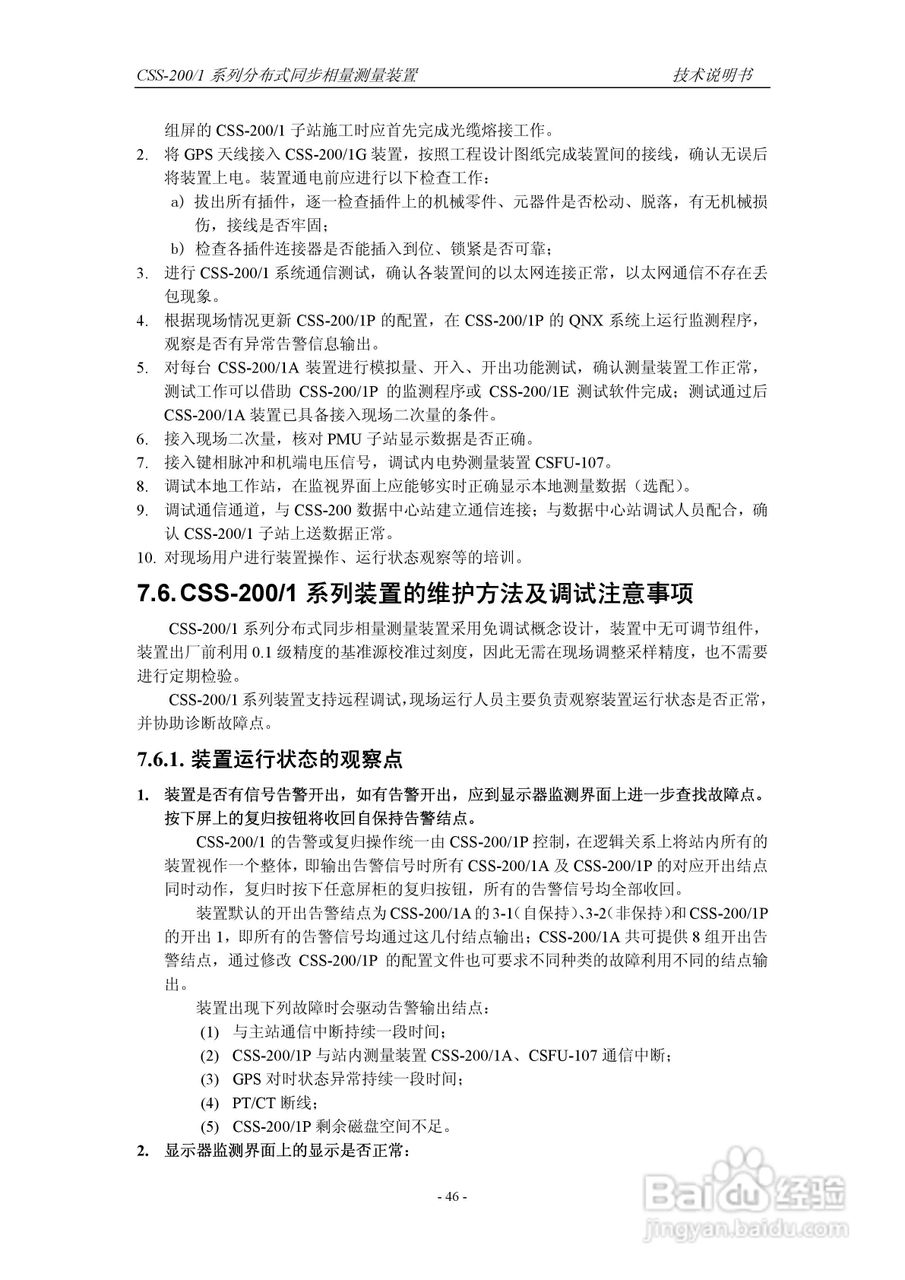
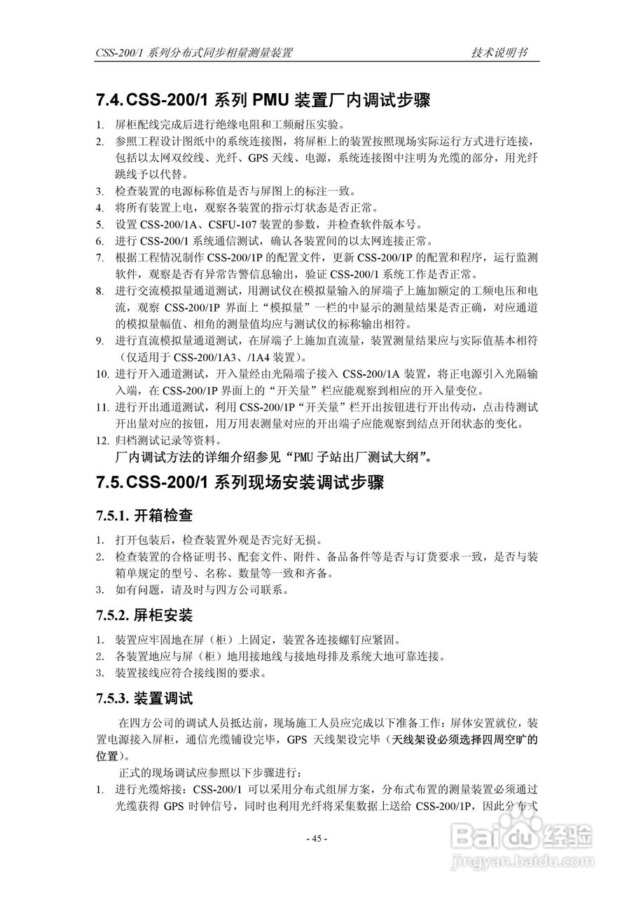
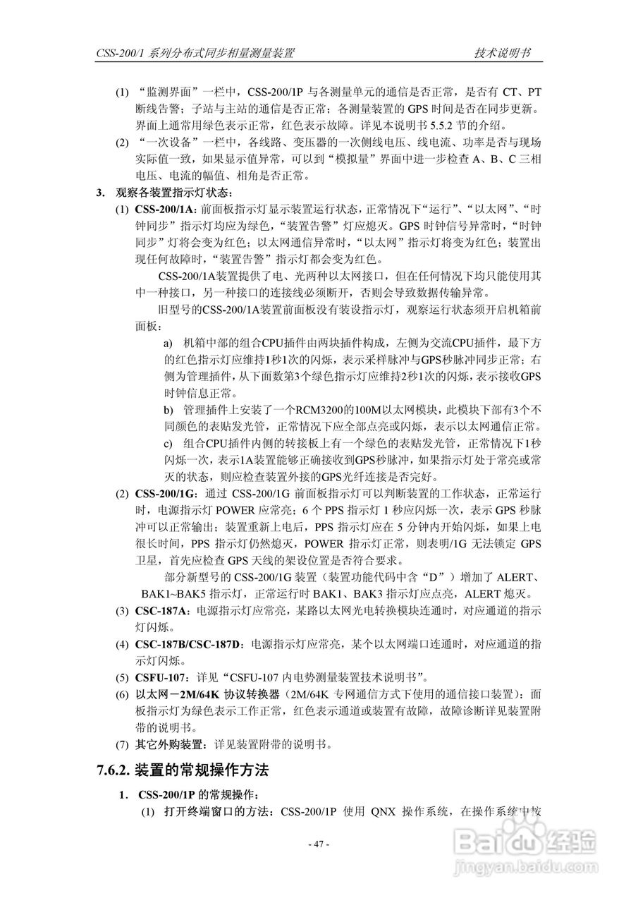
四方CSS-200/1D分布式同步相量测量装置技术说明书:[6]
2026-04-22 12:00:31
本篇为《四方CSS-200/1D分布式同步相量测量装置技术说明书》,主要介绍该产品的使用方法以及常见故障解决方案。
(共篇)
上一篇:
|
下一篇:
声明:
本网站引用、摘录或转载内容仅供网站访问者交流或参考,不代表本站立场,如存在版权或非法内容,请联系站长删除,联系邮箱:site.kefu@qq.com。
相关推荐
四方CSS-281数字式频率电压紧急控制装置说明书:[1]
阅读量:81
四方CSS-281数字式频率电压紧急控制装置说明书:[2]
阅读量:44
四方CSS-281数字式频率电压紧急控制装置说明书:[4]
阅读量:33
四方CSS-281数字式频率电压紧急控制装置说明书:[3]
阅读量:176
css教程之css文档(css必备)
阅读量:73
猜你喜欢
romantic什么意思
知识树怎么画
什么是紧急制动
生花生的功效与作用
精忠报国什么意思
沙姜的功效与作用
玉坠配什么链子好
红木知识
芹菜籽的功效与作用
什么是etf基金
猜你喜欢
beloved什么意思
什么是知识产权
草乌的功效与作用
七夕节又叫什么节
用电安全知识
鲫鱼汤的功效与作用
什么叫亚健康
红玛瑙的功效与作用
鳄鱼属于什么动物
脑复康的功效与作用