指南生活
首页
美食营养
手工爱好
生活家居
返回
指南生活
首页
美食营养
游戏数码
手工爱好
生活家居
健康养生
运动户外
职场理财
情感交际
母婴教育
时尚美容
知识问答
生活知识
生活百科
搜索
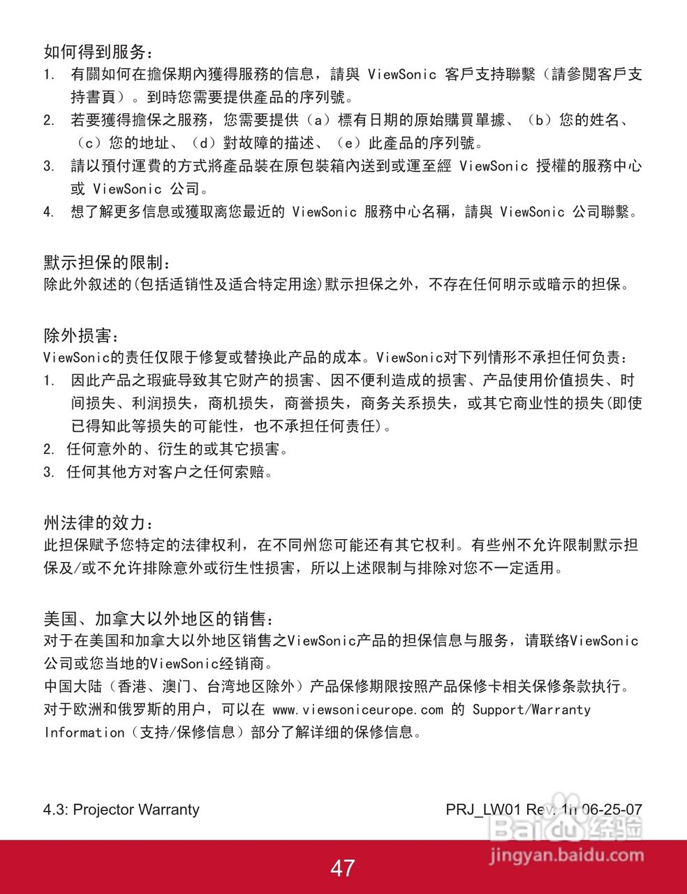
优派PJD5523w投影机使用说明书:[5]
2026-04-23 02:34:53
本篇为《优派PJD5523w投影机使用说明书》,主要介绍该产品的使用方法以及常见故障解决方案。
(共篇)
上一篇:
声明:
本网站引用、摘录或转载内容仅供网站访问者交流或参考,不代表本站立场,如存在版权或非法内容,请联系站长删除,联系邮箱:site.kefu@qq.com。
相关推荐
优派PJD6531w投影机使用说明书:[5]
阅读量:97
优派PJD6531w投影机使用说明书:[3]
阅读量:145
优派PJD6531w投影机使用说明书:[2]
阅读量:138
优派PJD6531w投影机使用说明书:[4]
阅读量:86
优派PJD7400W投影机使用说明书:[7]
阅读量:185
猜你喜欢
西裤配什么上衣好看
共鸣是什么意思
协会的作用
bring是什么意思
梦见打仗是什么意思
野餐带什么吃的
uv镜的作用
犊子是什么意思
意思相反的词语
纳采是什么意思
猜你喜欢
芝麻的作用
青汁的作用
implement什么意思
cnc是什么意思
什么是证券投资基金
大黄的作用与功效
surprise是什么意思
白名单是什么意思
3月开什么花
做外贸需要什么条件