指南生活
首页
美食营养
手工爱好
生活家居
返回
指南生活
首页
美食营养
游戏数码
手工爱好
生活家居
健康养生
运动户外
职场理财
情感交际
母婴教育
时尚美容
知识问答
生活知识
生活百科
搜索
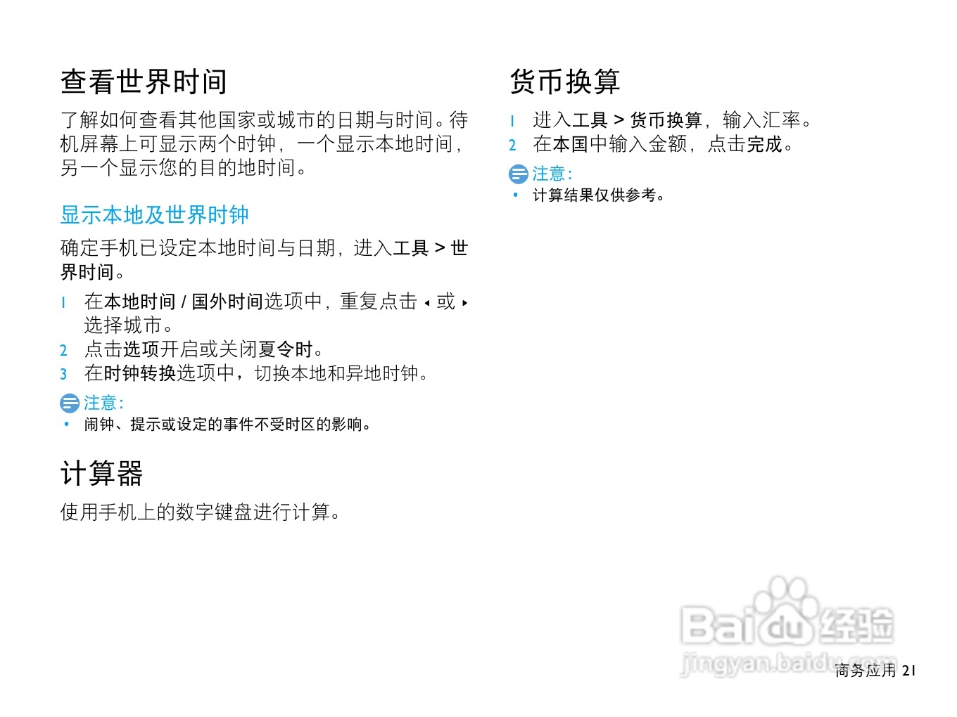
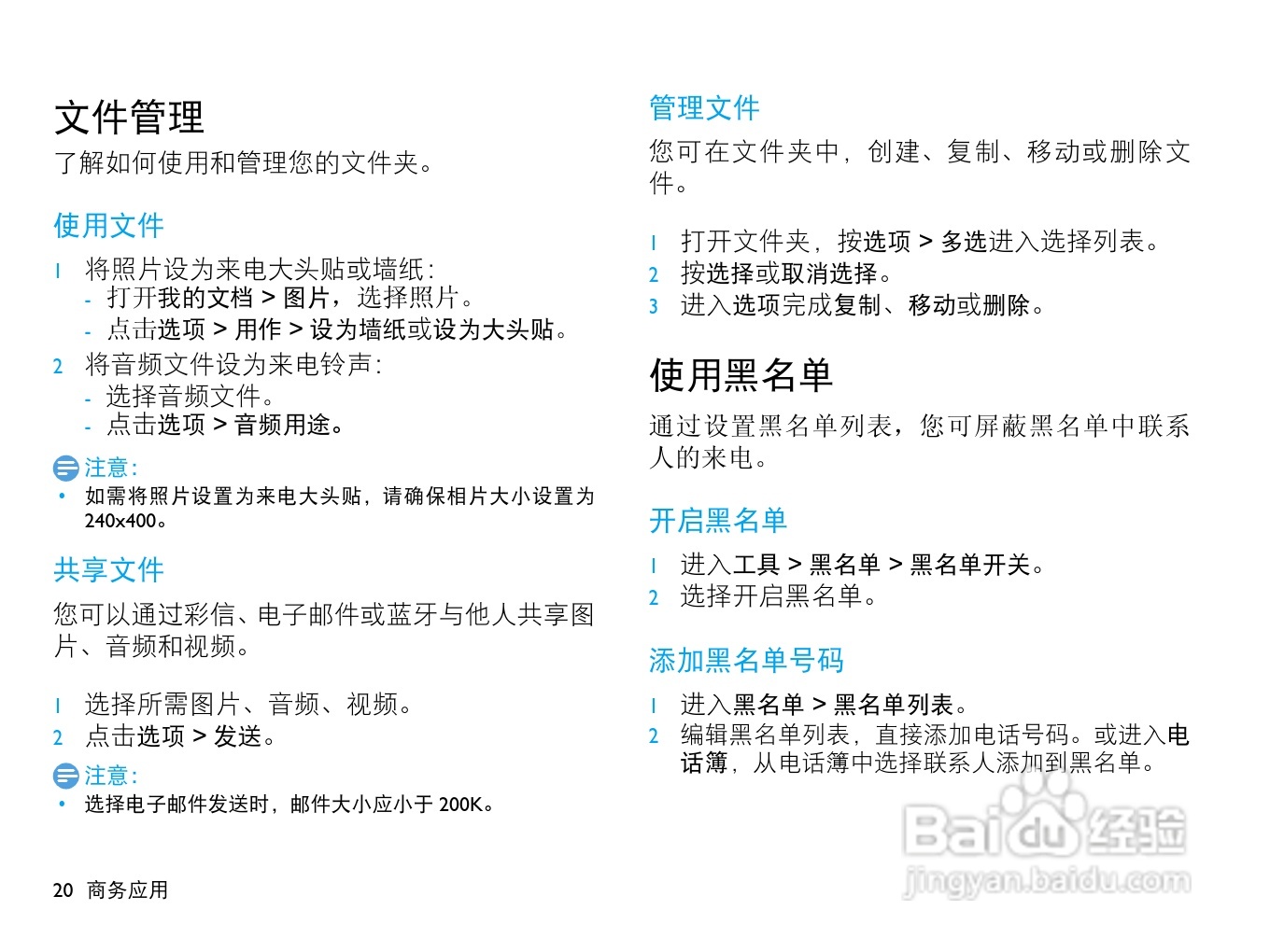
飞利浦X713手机使用说明书:[3]
2026-04-15 09:37:33
(共篇)
上一篇:
声明:
本网站引用、摘录或转载内容仅供网站访问者交流或参考,不代表本站立场,如存在版权或非法内容,请联系站长删除,联系邮箱:site.kefu@qq.com。
相关推荐
飞利浦X713手机使用说明书:[2]
阅读量:173
飞利浦电动牙刷怎么拆
阅读量:61
飞利浦X713手机使用说明书:[1]
阅读量:114
飞利浦W820手机使用说明书:[3]
阅读量:55
飞利浦D613手机使用说明书:[3]
阅读量:184
猜你喜欢
荣威360怎么样
山西师范大学怎么样
大理旅游地图
凉拌青瓜的做法
汉堡包英文怎么说
胃炎可以喝酸奶吗
秋雨的特点
湄江风景区
皮肤湿疹怎么治疗
皖西学院怎么样
猜你喜欢
地府怎么加点
西安华山旅游攻略
亚马逊客服怎么联系
二分之一怎么打
防城港旅游
快递公司怎么加盟
怀孕可以吃香蕉吗
孕妇可以吃燕窝吗
杭州市旅游职业学校
孕妇可以做吗