指南生活
首页
美食营养
手工爱好
生活家居
返回
指南生活
首页
美食营养
游戏数码
手工爱好
生活家居
健康养生
运动户外
职场理财
情感交际
母婴教育
时尚美容
知识问答
生活知识
搜索
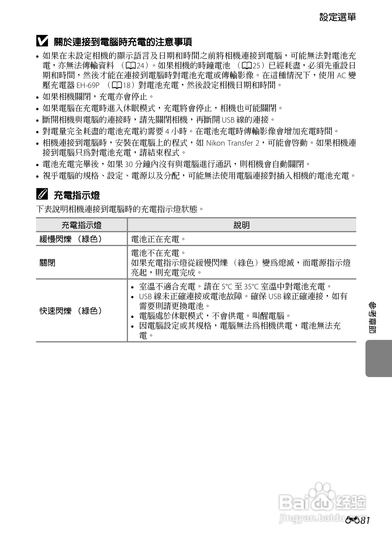
尼康 COOLPIX S6300数码相机说明书:[20]
2025-12-19 14:50:18
(共篇)
上一篇:
|
下一篇:
声明:
本网站引用、摘录或转载内容仅供网站访问者交流或参考,不代表本站立场,如存在版权或非法内容,请联系站长删除,联系邮箱:site.kefu@qq.com。
相关推荐
佳能IXUS9515数码相机使用说明书:[9]
阅读量:28
卡西欧 EX-ZR200(繁体中文)数码相机说明书:[8]
阅读量:177
睾丸疼痛的家庭补救措施
阅读量:108
韩国泰迪熊博物馆怎么玩?
阅读量:126
如何给可乐制作圣诞袜包装
阅读量:83
猜你喜欢
运动图片大全
工业三废是指什么
whatever什么意思
烨是什么意思
ojbk什么意思
天造地设是什么意思
综合维生素
痔疮是什么引起的
菊花什么意思
december是什么意思
猜你喜欢
chain是什么意思
increase是什么意思
奇特的近义词是什么
相敬如宾什么意思
父亲节是什么时候几月几日
a50指数是什么
什么是轻音乐
维生素c片的作用及功能
搭讪是什么意思
什么是有氧运动