指南生活
首页
美食营养
手工爱好
生活家居
返回
指南生活
首页
美食营养
游戏数码
手工爱好
生活家居
健康养生
运动户外
职场理财
情感交际
母婴教育
时尚美容
知识问答
生活知识
生活百科
搜索
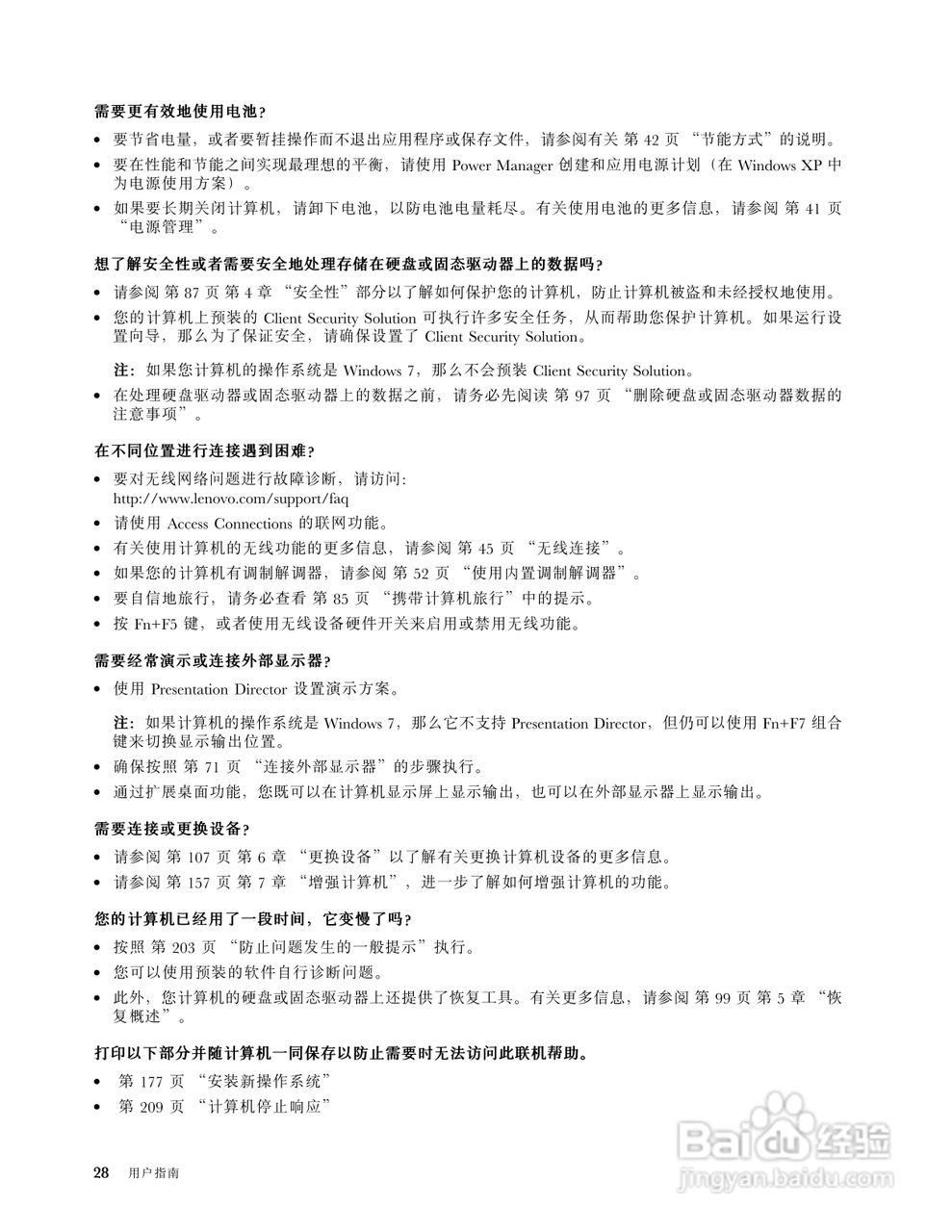
IBM(ThinkPad)W520笔记本电脑使用说明书:[5]
2026-05-18 12:04:59
本篇为《IBM(ThinkPad)W520笔记本电脑使用说明书》,主要介绍该产品的使用方法以及常见故障解决方案。
(共篇)
上一篇:
|
下一篇:
声明:
本网站引用、摘录或转载内容仅供网站访问者交流或参考,不代表本站立场,如存在版权或非法内容,请联系站长删除,联系邮箱:site.kefu@qq.com。
相关推荐
Win10 1709开机速度慢怎么办 如何提高开机速度
阅读量:112
U大师U盘启动盘制作工具 怎么将U盘克隆
阅读量:42
如何让XP系统拥有纯DOS
阅读量:69
使用u深度hdat2工具修复电脑磁盘
阅读量:20
HD Tune Pro中如何停止基准检测
阅读量:73
猜你喜欢
travel怎么读
乳腺增生怎么办
鱼头泡饼的正宗做法
刺猴怎么治疗能根除
阜怎么读
苹果怎么越狱
耳洞发炎流脓怎么办
怎么打领带
oppo手机忘记锁屏密码怎么办
恁怎么读
猜你喜欢
饭团怎么做
苹果手机突然没声音了怎么回事
眼白发黄是怎么回事
男人为什么会勃起
养字五笔怎么打
路由器怎么设置
美联英语怎么样
微信红包怎么退回
为什么中秋节要吃月饼
蒿怎么读