指南生活
首页
美食营养
手工爱好
生活家居
返回
指南生活
首页
美食营养
游戏数码
手工爱好
生活家居
健康养生
运动户外
职场理财
情感交际
母婴教育
时尚美容
知识问答
生活知识
生活百科
搜索
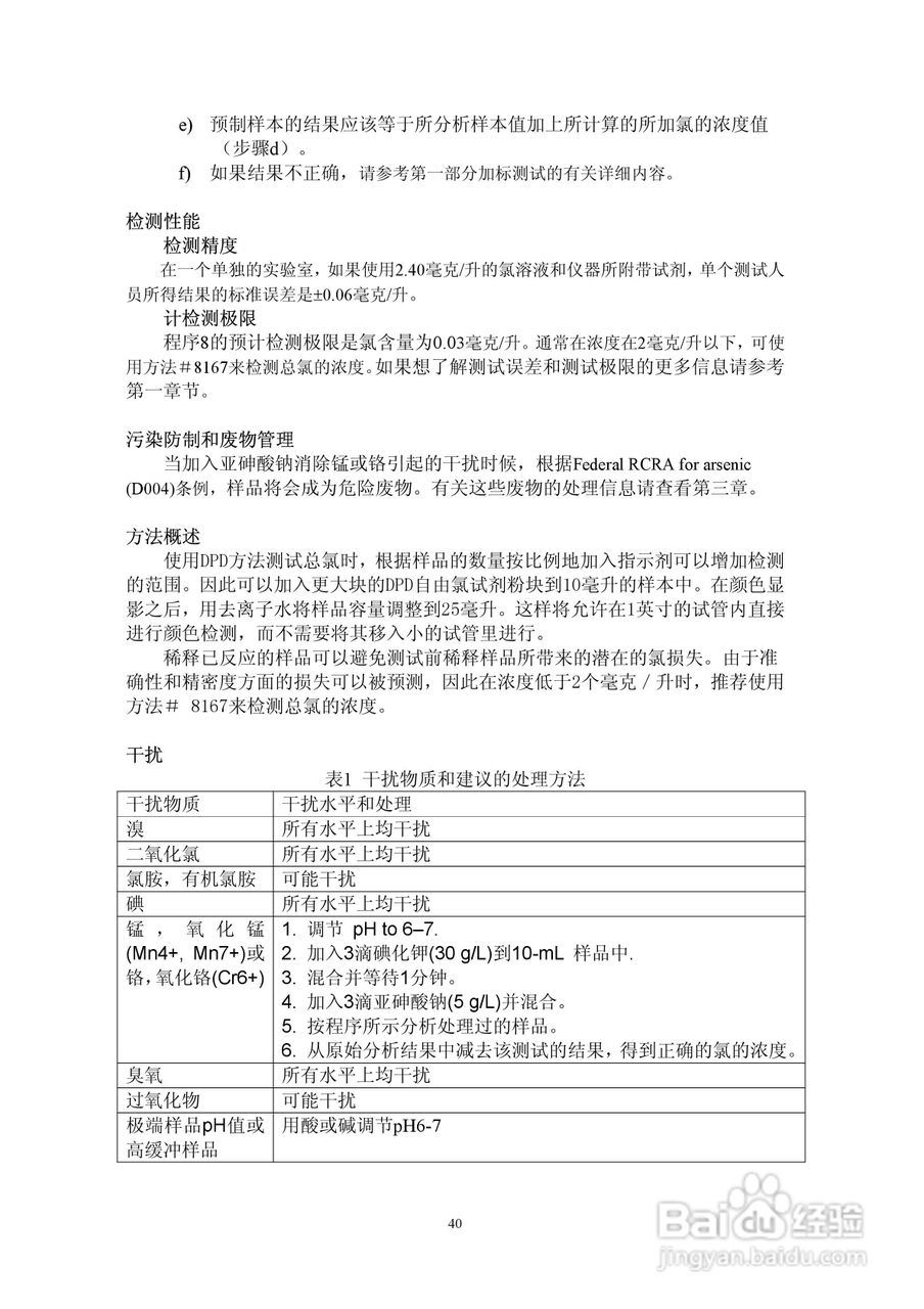
DR890光度计分析操作说明书:[4]
2026-03-28 20:18:01
本篇为《DR890光度计分析操作说明书》,主要介绍该产品的使用方法以及常见故障解决方案。
(共篇)
上一篇:
|
下一篇:
声明:
本网站引用、摘录或转载内容仅供网站访问者交流或参考,不代表本站立场,如存在版权或非法内容,请联系站长删除,联系邮箱:site.kefu@qq.com。
相关推荐
DR890光度计分析操作说明书:[24]
阅读量:33
DR890光度计分析操作说明书:[27]
阅读量:161
DR890光度计分析操作说明书:[21]
阅读量:45
DR890光度计分析操作说明书:[23]
阅读量:40
DR890光度计分析操作说明书:[35]
阅读量:191
猜你喜欢
潋滟是什么意思
绣春刀是什么刀
十三万左右买什么车好
凯美瑞运动版
教学相长什么意思
病毒变异是什么意思
宽容是什么
block什么意思
express是什么意思
太平天国运动
猜你喜欢
拮据是什么意思
什么是近视眼
审时度势是什么意思
屠苏指的是什么
以梦为马 不负韶华是什么意思
height什么意思
c2c是什么意思
you are not alone什么意思
蚂蚁金服是什么
五戒十善是什么