指南生活
首页
美食营养
手工爱好
生活家居
返回
指南生活
首页
美食营养
游戏数码
手工爱好
生活家居
健康养生
运动户外
职场理财
情感交际
母婴教育
时尚美容
知识问答
生活知识
生活百科
搜索
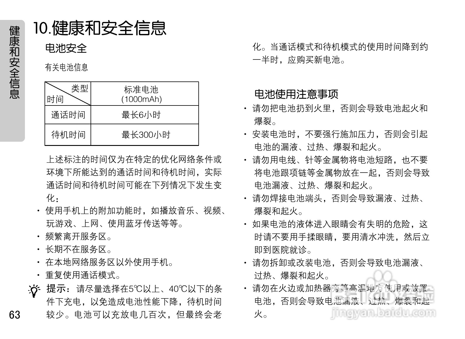
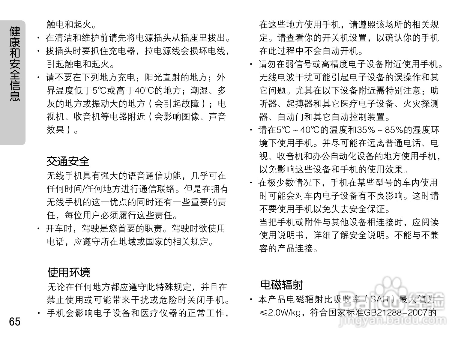
OPPO U529手机使用说明书:[7]
2026-03-25 05:06:14
(共篇)
上一篇:
声明:
本网站引用、摘录或转载内容仅供网站访问者交流或参考,不代表本站立场,如存在版权或非法内容,请联系站长删除,联系邮箱:site.kefu@qq.com。
相关推荐
OPPO U529手机使用说明书:[6]
阅读量:49
OPPO U529手机使用说明书:[4]
阅读量:31
OPPO A203手机使用说明书:[7]
阅读量:39
使用说明书wf2651使用指南
阅读量:51
OPPO手机里的OPPO漫游怎么使用?
阅读量:95
猜你喜欢
月报怎么写
宝宝反复发烧怎么办
甘油三酯低是怎么回事
zebra怎么读
马桶堵了怎么通
快手怎么发说说
大锅菜怎么做好吃
电脑蓝屏怎么回事
怎么卸妆
带状疱疹怎么治疗最快
猜你喜欢
脂蛋白a高是怎么回事
据怎么组词
孕周怎么算
京东账号怎么注销
营业利润怎么算
带鱼怎么处理干净
怎么做视频
怎么去掉马赛克
自卑怎么办
耳朵痒是怎么回事