指南生活
首页
美食营养
手工爱好
生活家居
返回
指南生活
首页
美食营养
游戏数码
手工爱好
生活家居
健康养生
运动户外
职场理财
情感交际
母婴教育
时尚美容
知识问答
生活知识
生活百科
搜索
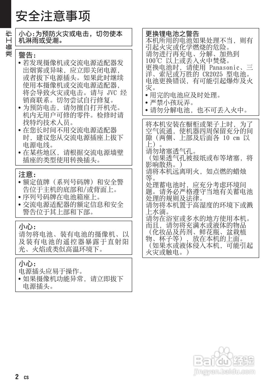
JVC摄像机GZ-HN400使用说明书:[1]
2026-03-26 04:10:16
本篇为《JVC摄像机GZ-HN400使用说明书》,主要介绍该产品的使用方法以及常见故障解决方案。
(共篇)
下一篇:
声明:
本网站引用、摘录或转载内容仅供网站访问者交流或参考,不代表本站立场,如存在版权或非法内容,请联系站长删除,联系邮箱:site.kefu@qq.com。
相关推荐
JVC摄像机GZ-HN400使用说明书:[10]
阅读量:167
JVC摄像机GZ-HN400使用说明书:[7]
阅读量:59
JVC GZ-MG630AC数码摄像机说明书:[1]
阅读量:170
JVC GZ-MG175AC数码摄像机说明书:[1]
阅读量:85
JVC GZ-MG255ACGZ硬盘摄像机使用说明书:[1]
阅读量:174
猜你喜欢
我的世界刷怪笼怎么做
胸部下垂怎么办
川贝粉怎么吃
转速表怎么看
奥美拉唑怎么样
竞选稿怎么写
退款说明怎么写
qq怎么赠送q币
疤痕疙瘩怎么办
怎么删除分隔符
猜你喜欢
咬肌大怎么办
文件扩展名怎么改
眼袋怎么消除简单方法
舌苔厚黄是怎么回事
女性排卵期怎么算
在网上怎么开店
水印怎么做
社保卡查询余额怎么查
wps怎么合并单元格
月经来了怎么办