指南生活
首页
美食营养
手工爱好
生活家居
返回
指南生活
首页
美食营养
游戏数码
手工爱好
生活家居
健康养生
运动户外
职场理财
情感交际
母婴教育
时尚美容
知识问答
生活知识
搜索
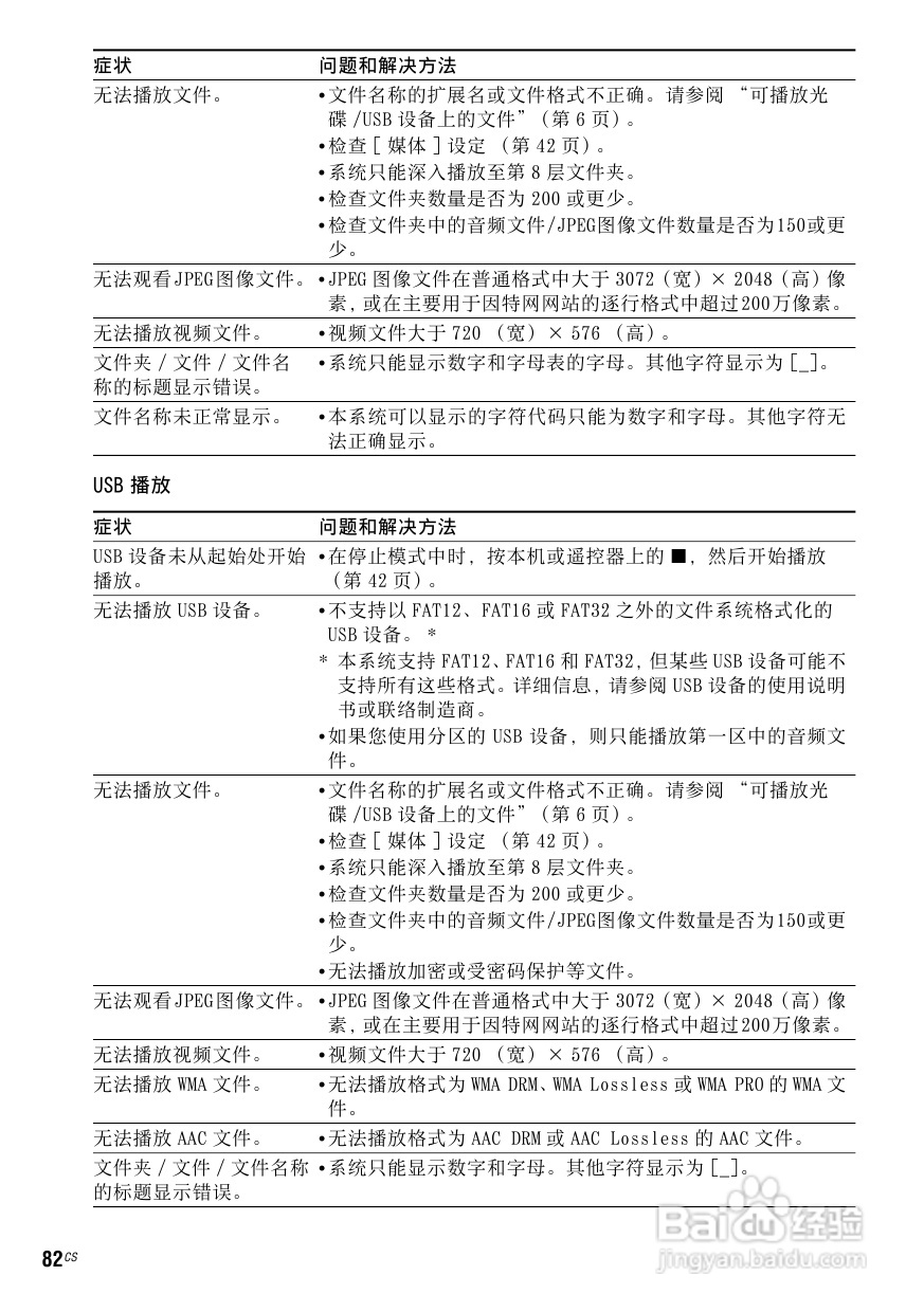
DAV-DZ910W DVD家庭影音系统说明书:[5]
2025-12-26 10:05:49
(共篇)
上一篇:
声明:
本网站引用、摘录或转载内容仅供网站访问者交流或参考,不代表本站立场,如存在版权或非法内容,请联系站长删除,联系邮箱:site.kefu@qq.com。
相关推荐
功放clip灯常亮怎么解决
阅读量:165
雅马哈功放怎么恢复出厂设置
阅读量:168
5.1声道音响如何接线
阅读量:184
功放接线图解
阅读量:89
hdmi音频分离器使用方法
阅读量:102
猜你喜欢
心有灵犀的意思
什么茶叶养胃
辜负是什么意思
同妻是什么意思
时过境迁是什么意思
什么是活细胞
暂时无法接通是什么意思
什么叫软件
树欲静而风不止子欲养而亲不待是什么意思
法定代表人是什么意思
猜你喜欢
excel是什么意思
姜泡脚的功效与作用
什么是网址
ccp是什么意思
羌笛何须怨杨柳春风不度玉门关的意思
兴风作浪的意思
玷污的意思
天猫和淘宝有什么区别
言什么什么耳
热火朝天的意思