指南生活
首页
美食营养
手工爱好
生活家居
返回
指南生活
首页
美食营养
游戏数码
手工爱好
生活家居
健康养生
运动户外
职场理财
情感交际
母婴教育
时尚美容
知识问答
生活知识
搜索
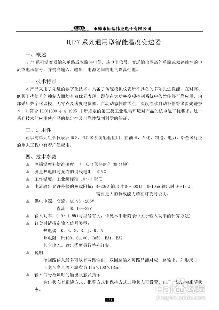
恒基伟业HJ77系列通用型智能温度变送器说明书
2026-01-06 04:18:48
声明:
本网站引用、摘录或转载内容仅供网站访问者交流或参考,不代表本站立场,如存在版权或非法内容,请联系站长删除,联系邮箱:site.kefu@qq.com。
相关推荐
忍者必须死3首领关卡第七关雷电兽通关秘技2
阅读量:42
厉行节约从我做起手抄报简单
阅读量:162
如何开启最右内测版本优先体验
阅读量:45
怎么用一号互联进行企业内部IM即时聊天
阅读量:110
新果汁系列芒果大厅的发送房卡
阅读量:34
猜你喜欢
微信公众号怎么创建
百褶裙的裁剪与做法
home怎么读
睚眦怎么读
家常饼的做法大全
端午节为什么要赛龙舟
怎么瘦小腿
鸸鹋怎么读
rice怎么读
过敏性咳嗽怎么治疗
猜你喜欢
耳鸣怎么办 小妙招
魇怎么读
crayons怎么读
疟疾怎么读
诺贝尔奖为什么没有数学奖
羽绒服洗了以后一坨一坨的怎么办
gta5怎么快速赚钱
favourite怎么读
清炖鲤鱼的家常做法
手机为什么开不了机