指南生活
首页
美食营养
手工爱好
生活家居
返回
指南生活
首页
美食营养
游戏数码
手工爱好
生活家居
健康养生
运动户外
职场理财
情感交际
母婴教育
时尚美容
知识问答
生活知识
生活百科
搜索
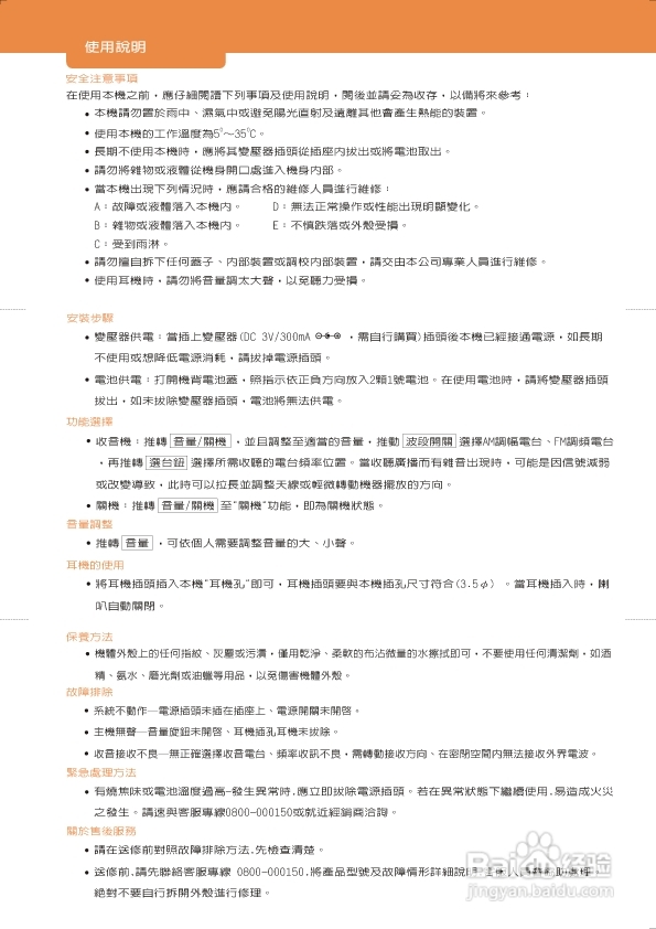
声宝AK-W906AL型手持式收音机说明书
2026-04-26 06:54:47
声明:
本网站引用、摘录或转载内容仅供网站访问者交流或参考,不代表本站立场,如存在版权或非法内容,请联系站长删除,联系邮箱:site.kefu@qq.com。
相关推荐
怎样经营好家母婴用品加盟店?
阅读量:42
高端汽车美容店投资创业方案
阅读量:172
田园风格跃层装修案例实景图
阅读量:31
【C#公众号开发】发送模板提示47001解决方法
阅读量:95
声宝SR-413QD型电冰箱说明书
阅读量:110
猜你喜欢
上菱冰箱质量怎么样
怎么样去除眼袋
怎么做游戏
怎么改图片大小
近视怎么办
鼻子出血怎么回事
用安琪酵母怎么发面
做包子怎么发面视频
舌头起泡怎么办
qq邮箱怎么登陆
猜你喜欢
垂体泌乳素高怎么办
小肚子大是怎么回事
ps怎么做倒影效果
胃嗳气是怎么回事
怎么发红包
羽绒服有油渍怎么洗
总想睡觉是怎么回事
电脑怎么添加输入法
怎么隐藏任务栏
journey怎么读