指南生活
首页
美食营养
手工爱好
生活家居
返回
指南生活
首页
美食营养
游戏数码
手工爱好
生活家居
健康养生
运动户外
职场理财
情感交际
母婴教育
时尚美容
知识问答
生活知识
生活百科
搜索
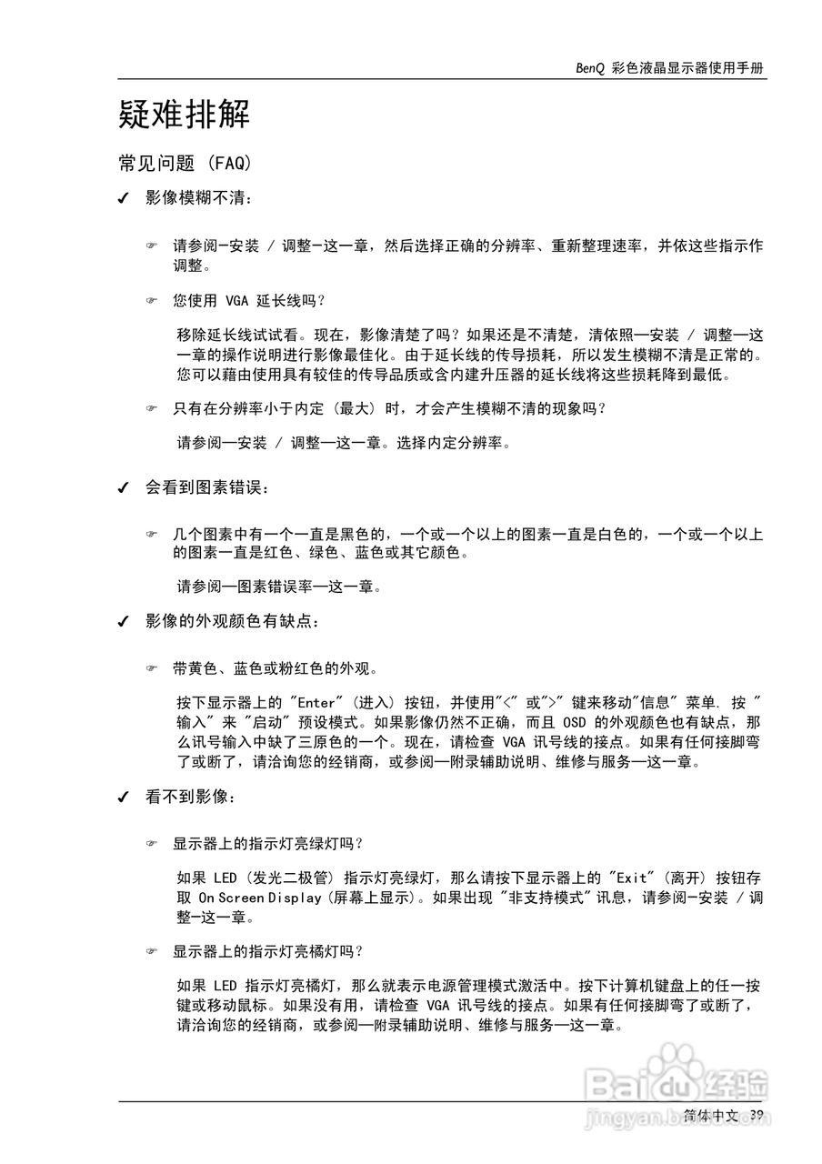
明基FP557彩显使用说明书:[4]
2026-03-29 21:22:20
(共篇)
上一篇:
|
下一篇:
声明:
本网站引用、摘录或转载内容仅供网站访问者交流或参考,不代表本站立场,如存在版权或非法内容,请联系站长删除,联系邮箱:site.kefu@qq.com。
相关推荐
明基FP751彩显使用说明书:[4]
阅读量:22
明基FP991彩显使用说明书:[4]
阅读量:105
明基FP72G+彩显使用说明书:[4]
阅读量:30
使用说明书wf2651使用指南
阅读量:171
使用说明书封面怎么做
阅读量:80
猜你喜欢
见微知著的意思是什么
羊养殖技术
维生素c含量高的水果
sn码是什么
小白脸是什么意思
什么是厌食症
视频号是什么
世界上最长的山脉是什么
运动会演讲稿
什么是同类二次根式
猜你喜欢
送婆婆什么礼物好
梦见地震是什么意思
遐想的近义词是什么
世界上什么人一下子变老?
梦见小狗是什么意思
似水年华是什么意思
什么是第三方物流
十月开什么花
什么东西使人哭笑不得
多威运动鞋