指南生活
首页
美食营养
手工爱好
生活家居
返回
指南生活
首页
美食营养
游戏数码
手工爱好
生活家居
健康养生
运动户外
职场理财
情感交际
母婴教育
时尚美容
知识问答
生活知识
生活百科
搜索
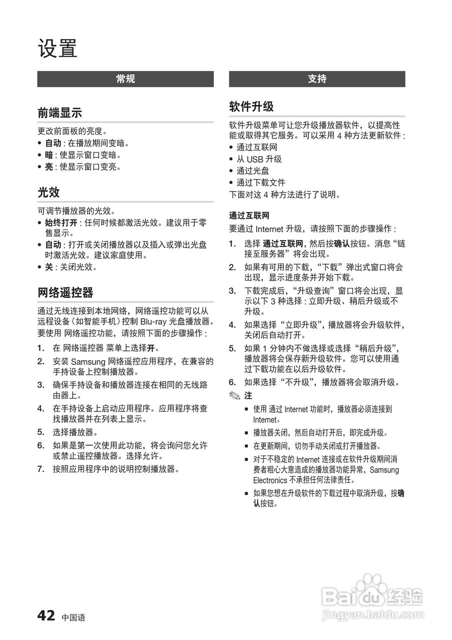
三星BD-D6500高清播放机使用说明书:[12]
2026-04-27 03:49:27
本篇为《三星BD-D6500高清播放机使用说明书》,主要介绍该产品的使用方法以及常见故障解决方案。
(共篇)
上一篇:
|
下一篇:
声明:
本网站引用、摘录或转载内容仅供网站访问者交流或参考,不代表本站立场,如存在版权或非法内容,请联系站长删除,联系邮箱:site.kefu@qq.com。
相关推荐
三星BD-D6500高清播放机使用说明书:[11]
阅读量:81
三星BD-D6500高清播放机使用说明书:[7]
阅读量:52
三星BD-D5500高清播放机使用说明书:[12]
阅读量:145
三星BD-C5500高清播放机使用说明书:[12]
阅读量:21
使用说明书封面怎么做
阅读量:80
猜你喜欢
含有维生素c的食物
sneakers是什么意思
情人节送什么
小孩磨牙是什么原因
第六感是什么
代沟是什么
星际战甲4k是什么
user是什么意思
一二九运动简介
土鸡养殖技术
猜你喜欢
什么网名好
女人喜欢什么礼物
wine是什么意思
什么牌子的面膜好用
三个雷念什么
突然袭击的意思是什么
responsibility是什么意思
女排精神是什么
稻田黄鳝养殖技术
考拉是什么