指南生活
首页
美食营养
手工爱好
生活家居
返回
指南生活
首页
美食营养
游戏数码
手工爱好
生活家居
健康养生
运动户外
职场理财
情感交际
母婴教育
时尚美容
知识问答
生活知识
生活百科
搜索
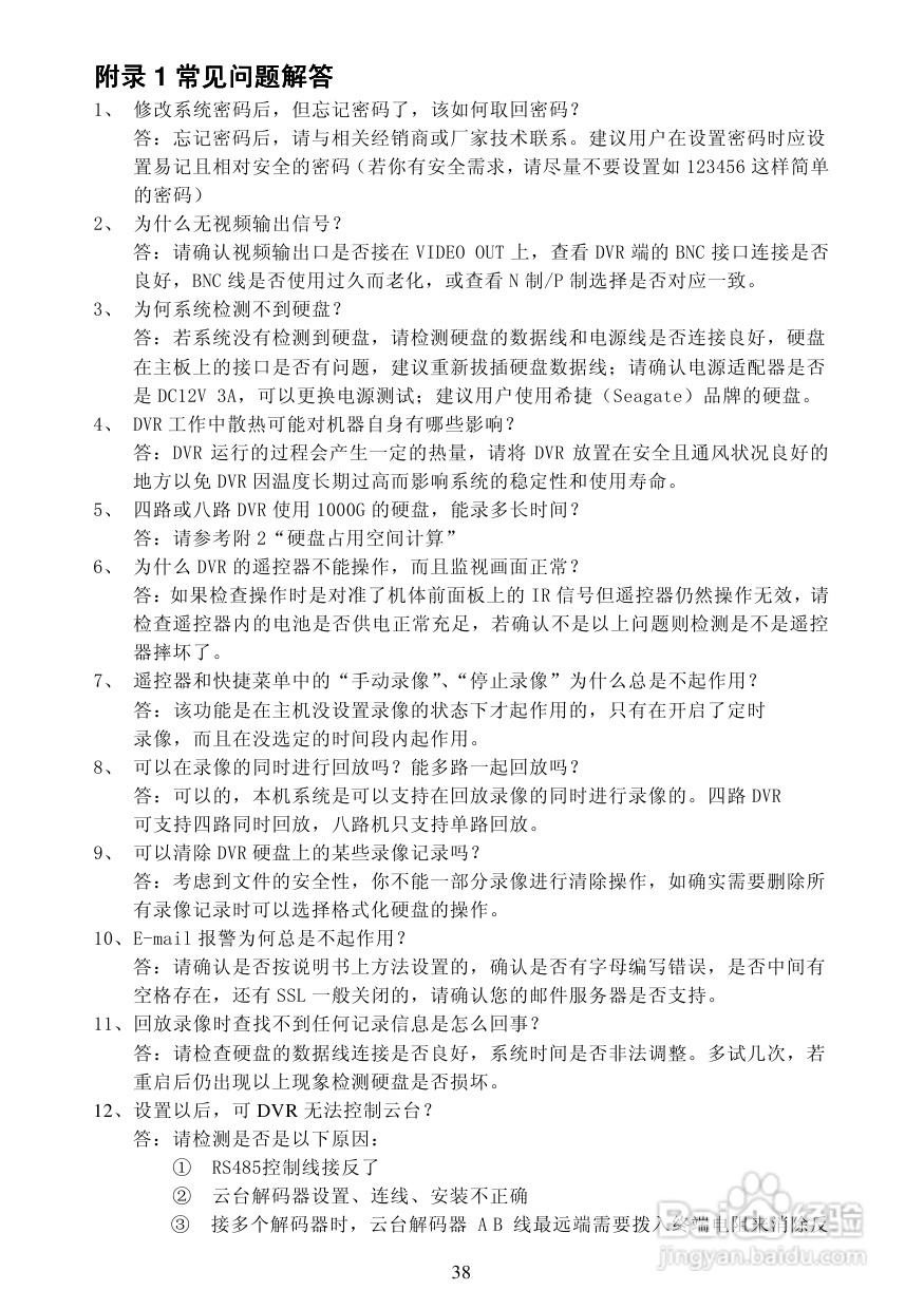
7008AC 4/8路嵌入式数字硬盘录像机使用说明书:[3]
2026-03-29 00:28:51
(共篇)
上一篇:
声明:
本网站引用、摘录或转载内容仅供网站访问者交流或参考,不代表本站立场,如存在版权或非法内容,请联系站长删除,联系邮箱:site.kefu@qq.com。
相关推荐
7004AD 4/8路嵌入式数字硬盘录像机使用说明书:[3]
阅读量:100
7004AD 4/8路嵌入式数字硬盘录像机使用说明书:[2]
阅读量:108
7608AC 4/8路嵌入式数字硬盘像机使用说明书:[3]
阅读量:141
7608AC 4/8路嵌入式数字硬盘像机使用说明书:[2]
阅读量:192
V3011系列嵌入式网络数字硬盘录像机说明书:[4]
阅读量:136
猜你喜欢
94年属什么的
enterprise是什么版本
生抽是什么
虎和什么生肖最配
党的女儿准备了什么作为党费
住房公积金有什么用
icc是什么
rear是什么意思
什么是偶数
快捷支付是什么意思
猜你喜欢
mf是什么意思
6月5日是什么星座
出汗多是什么原因
脸上长痘痘是因为什么原因引起的
痔疮有什么症状
date是什么意思
万事胜意什么意思
others是什么意思
脸上长斑是因为什么原因引起的
10.23是什么星座