指南生活
首页
美食营养
手工爱好
生活家居
返回
指南生活
首页
美食营养
游戏数码
手工爱好
生活家居
健康养生
运动户外
职场理财
情感交际
母婴教育
时尚美容
知识问答
生活知识
搜索
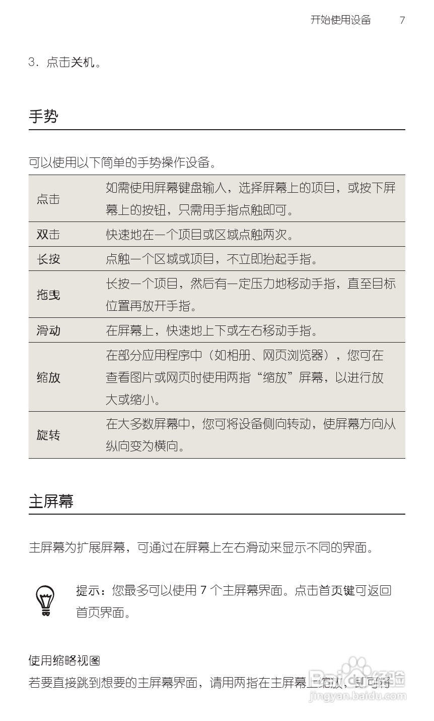
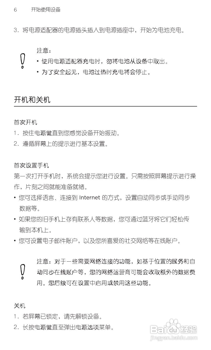
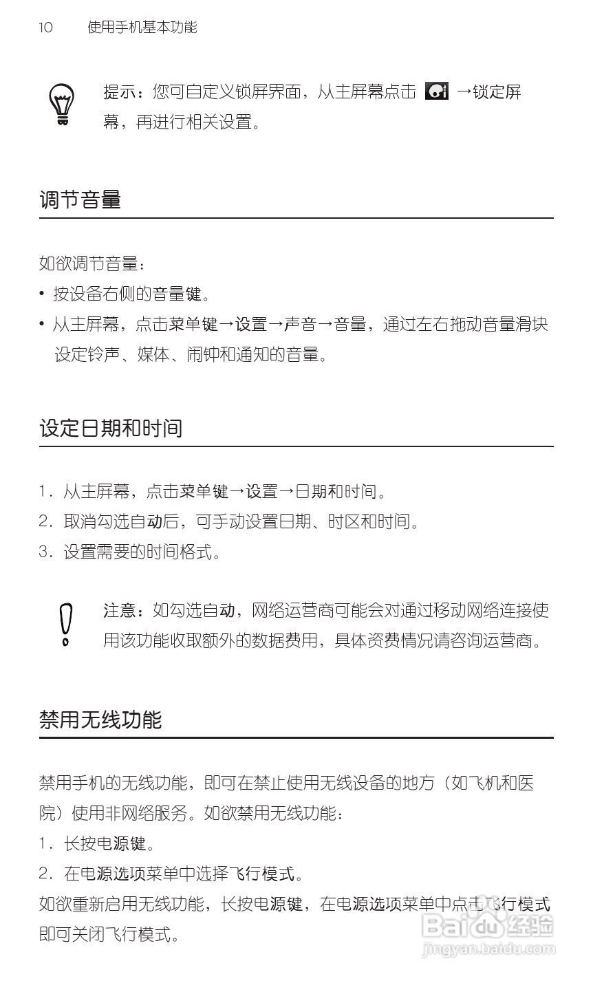
多普达HTC 双擎S Z510d手机说明书:[3]
2026-03-08 08:46:11
(共篇)
上一篇:
|
下一篇:
声明:
本网站引用、摘录或转载内容仅供网站访问者交流或参考,不代表本站立场,如存在版权或非法内容,请联系站长删除,联系邮箱:site.kefu@qq.com。
相关推荐
多普达HTC 双擎S Z510d手机说明书:[10]
阅读量:122
HTC(多普达) HTC One S手机说明书:[3]
阅读量:118
HTC(多普达) HTC One S手机说明书:[2]
阅读量:100
HTC(多普达) HTC One S手机说明书:[13]
阅读量:191
HTC(多普达) HTC One S手机说明书:[7]
阅读量:165
猜你喜欢
微信群怎么@所有人
藕片怎么做好吃
怎么追女生
肺结核怎么检查
after怎么读
word怎么做表格
怎么算生辰八字
序言怎么写
怎么赚钱最快
甲鱼怎么杀
猜你喜欢
罗宾尼手表怎么样
饺子怎么包
蜀黍怎么读
微信公众号怎么运营
小学生怎么瘦腿
打呼噜怎么治
蛋白尿是怎么回事
银行存款利率怎么算
qq戳一戳怎么设置
网线怎么接