指南生活
首页
美食营养
手工爱好
生活家居
返回
指南生活
首页
美食营养
游戏数码
手工爱好
生活家居
健康养生
运动户外
职场理财
情感交际
母婴教育
时尚美容
知识问答
生活知识
生活百科
搜索
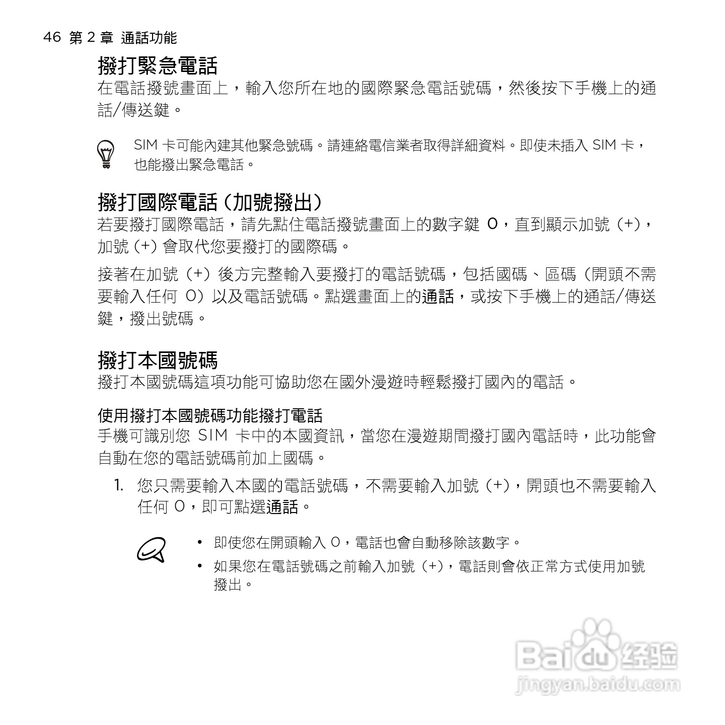
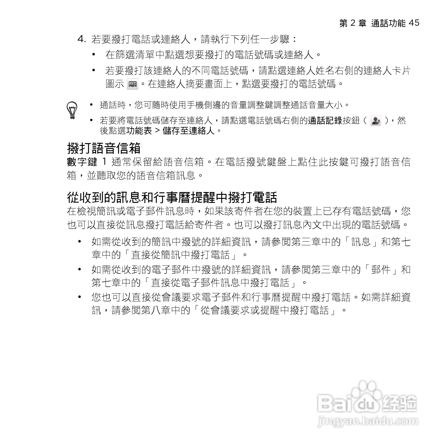
多普达HTC HD mini手机使用说明书:[5]
2026-04-23 15:02:04
(共篇)
上一篇:
|
下一篇:
声明:
本网站引用、摘录或转载内容仅供网站访问者交流或参考,不代表本站立场,如存在版权或非法内容,请联系站长删除,联系邮箱:site.kefu@qq.com。
相关推荐
多普达HTC HD mini手机使用说明书:[25]
阅读量:141
多普达HTC HD mini手机使用说明书:[14]
阅读量:78
多普达HTC HD mini手机使用说明书:[13]
阅读量:138
使用说明书封面怎么做
阅读量:178
使用说明书wf2651使用指南
阅读量:184
猜你喜欢
灯谜大全及答案儿童
马可波罗卫浴怎么样
我的世界皮肤大全
嘴角长疱疹怎么办
手机银行怎么用
怎么发长微博
优秀毕业生主要事迹怎么写
好词好句摘抄大全初中
纹身图案大全
幼儿园三句半台词大全
猜你喜欢
通草怎么吃
wps怎么画流程图
符号网名大全
追剧大全
排骨的做法大全汤
老人与海简介
平翘舌不分怎么办
美食菜谱大全做法
李四光简介
小学生成语接龙大全