指南生活
首页
美食营养
手工爱好
生活家居
返回
指南生活
首页
美食营养
游戏数码
手工爱好
生活家居
健康养生
运动户外
职场理财
情感交际
母婴教育
时尚美容
知识问答
生活知识
搜索
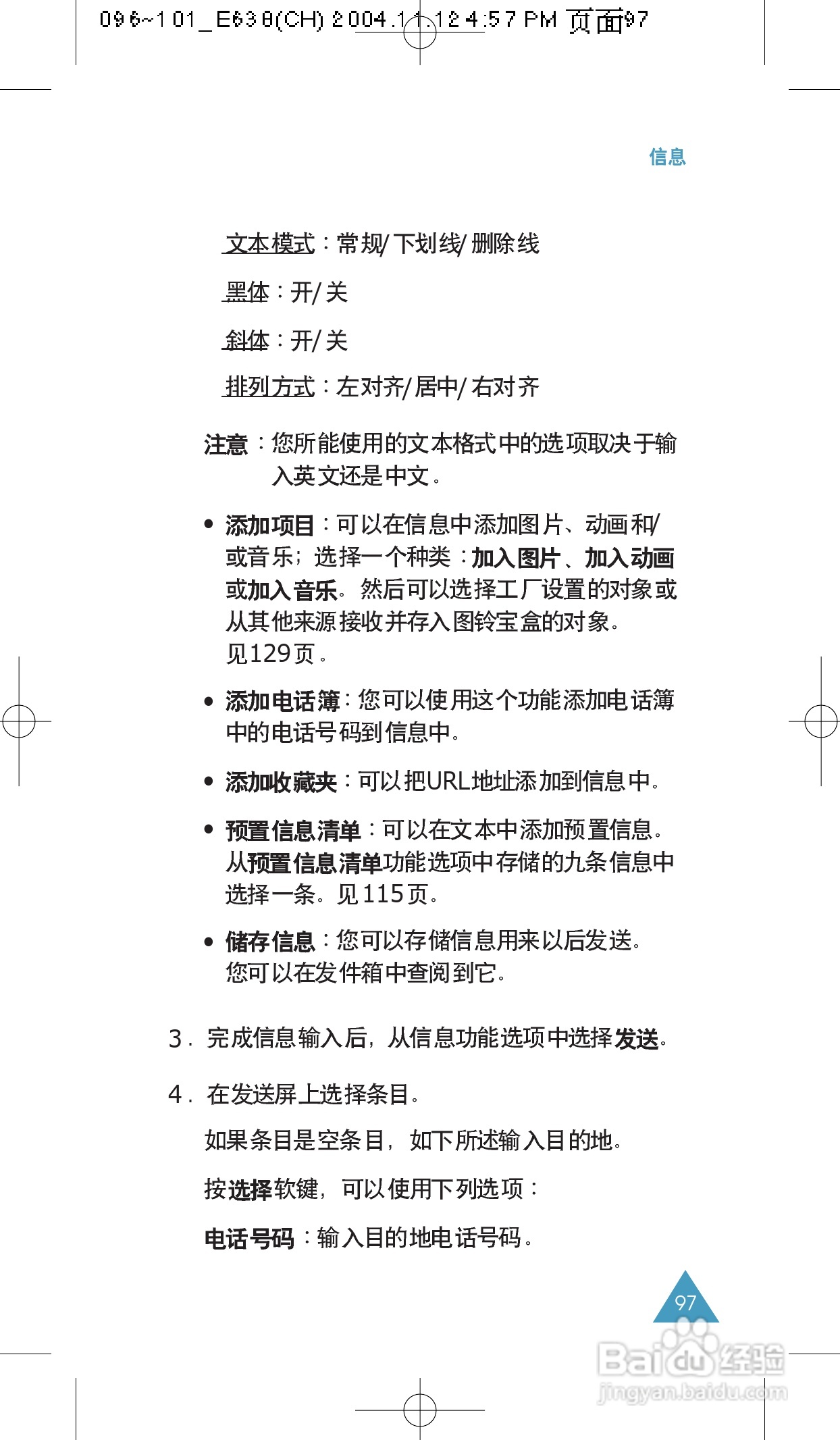
三星SGH-E638手机使用说明书:[10]
2025-12-31 09:21:51
(共篇)
上一篇:
|
下一篇:
声明:
本网站引用、摘录或转载内容仅供网站访问者交流或参考,不代表本站立场,如存在版权或非法内容,请联系站长删除,联系邮箱:site.kefu@qq.com。
相关推荐
三星SGH-E638手机使用说明书:[11]
阅读量:56
三星SGH-E638手机使用说明书:[14]
阅读量:64
手机怎么给视频添加音乐的三种方法
阅读量:58
三星SGH-E638手机使用说明书:[16]
阅读量:187
三星SGH-E638手机使用说明书:[13]
阅读量:50
猜你喜欢
脂蛋白a高是怎么回事
自动挡汽车怎么开
中央空调怎么清洗
指甲凹陷是怎么回事
月经时间长是怎么回事
荸荠怎么读
脸过敏了红肿痒怎么缓解
基金怎么算收益
牛肉怎么做好吃易烂
大于号怎么打
猜你喜欢
耳朵痒是怎么回事
苹果手机怎么清除缓存
年平均增长率怎么算
手机网速慢怎么办
怀孕时间怎么算
长痘怎么办
腿长怎么量
电脑特别卡怎么解决
自动取款机怎么取钱
孕妇贫血怎么补