指南生活
首页
美食营养
手工爱好
生活家居
返回
指南生活
首页
美食营养
游戏数码
手工爱好
生活家居
健康养生
运动户外
职场理财
情感交际
母婴教育
时尚美容
知识问答
生活知识
搜索
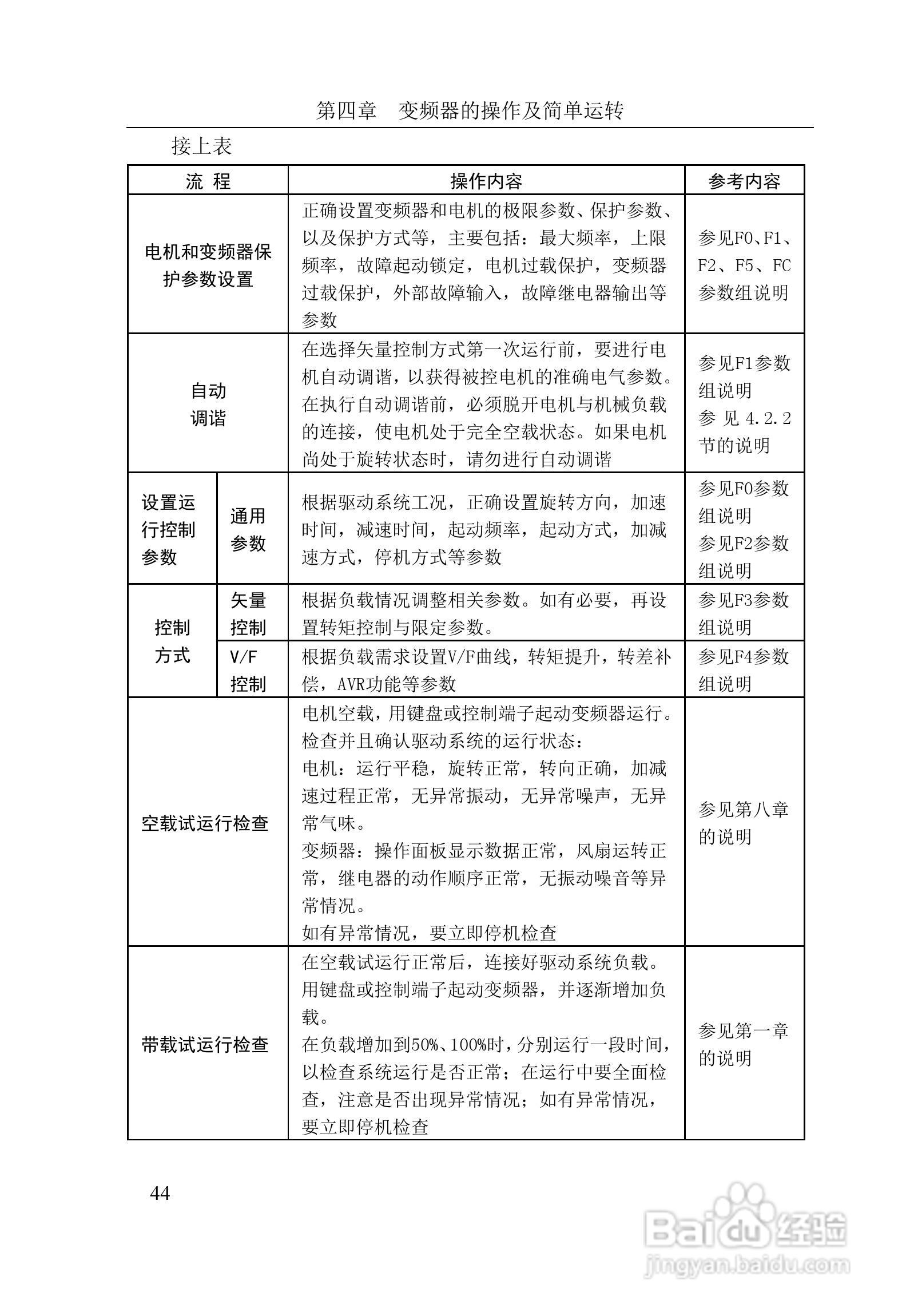
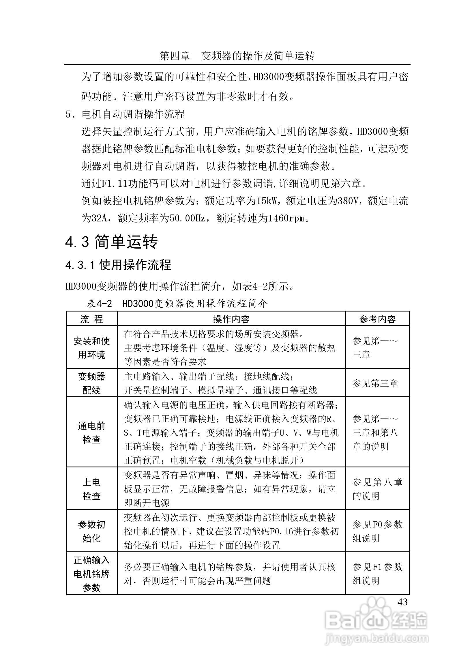
华翔HD3000-4T7000G变频器说明书:[5]
2026-02-18 16:12:27
本篇为《华翔HD3000-4T7000G变频器说明书》,主要介绍该产品的使用方法以及常见故障解决方案。
(共篇)
上一篇:
|
下一篇:
声明:
本网站引用、摘录或转载内容仅供网站访问者交流或参考,不代表本站立场,如存在版权或非法内容,请联系站长删除,联系邮箱:site.kefu@qq.com。
相关推荐
烽火战国攻略:[25]6星防御英雄如何学防御技能
阅读量:31
侍魂胧月传说如何分解装备
阅读量:160
圣诞节送什么礼物
阅读量:149
三菱FR-A540-55K变频调速器使用手册:[1]
阅读量:32
如何制作糯米溥餐
阅读量:176
猜你喜欢
皖南医学院怎么样
植物僵尸怎么打
海带丝怎么凉拌
老年斑是怎么回事
家庭暴力怎么办
孕妇可以吃巧克力吗
湖北大学知行学院怎么样
我的世界怎么私聊
济宁旅游
南昌旅游地图
猜你喜欢
婴儿咳嗽流鼻涕怎么办
怎么能快速瘦腿
威顿手表怎么样
扁桃体发炎引起发烧怎么办
重庆有哪些旅游景点
秋葵的做法凉拌
浙江省旅游景点
十三陵旅游攻略
结婚看日子怎么看
脚上起水泡很痒怎么办