指南生活
首页
美食营养
手工爱好
生活家居
返回
指南生活
首页
美食营养
游戏数码
手工爱好
生活家居
健康养生
运动户外
职场理财
情感交际
母婴教育
时尚美容
知识问答
搜索
Agilent 1120一体式液相色谱仪用户手册:[5]
2025-11-21 19:34:38
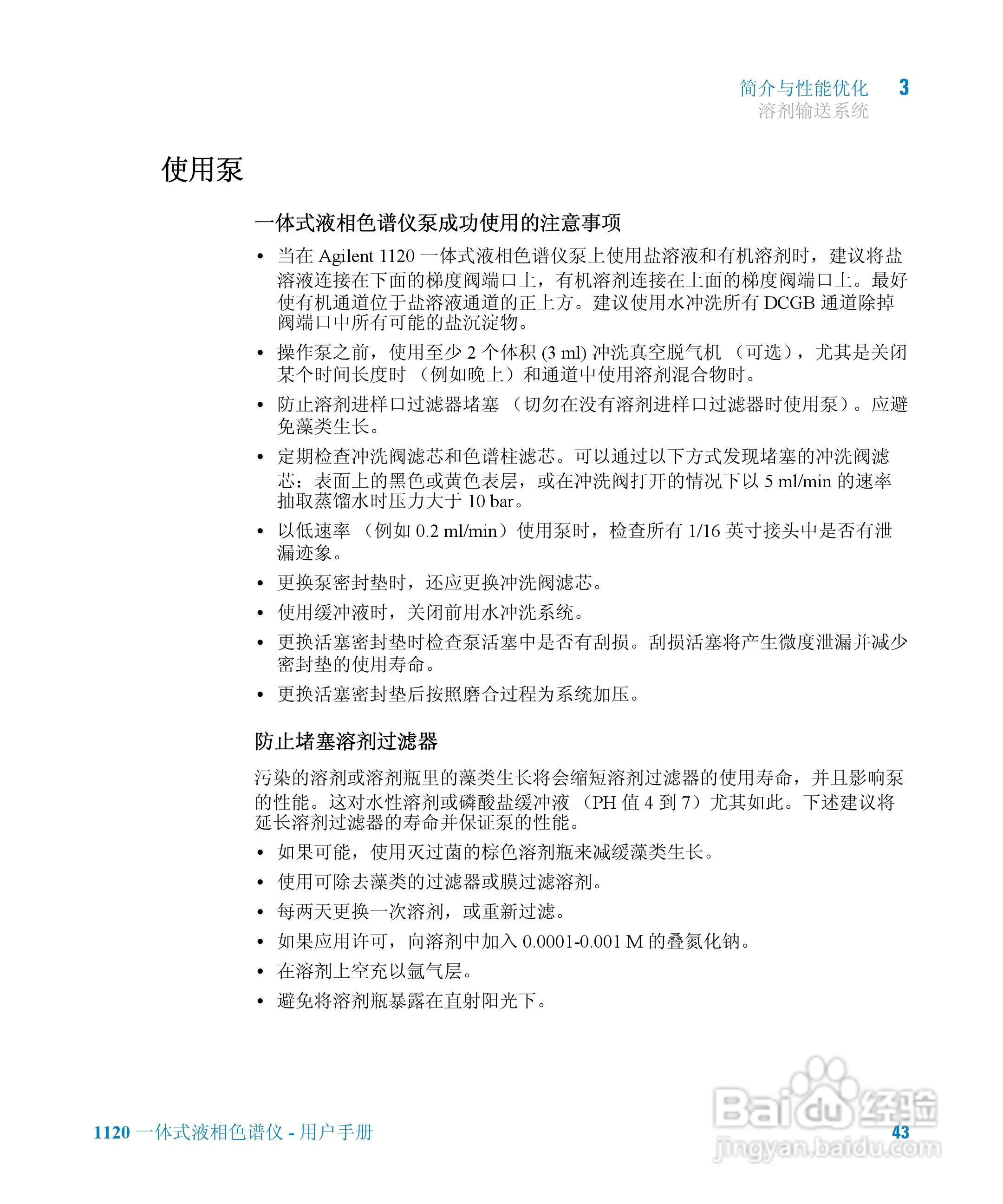
本篇为《Agilent 1120一体式液相色谱仪用户手册》,主要介绍该产品的使用方法以及常见故障解决方案。
(共篇)
上一篇:
|
下一篇:
声明:
本网站引用、摘录或转载内容仅供网站访问者交流或参考,不代表本站立场,如存在版权或非法内容,请联系站长删除,联系邮箱:site.kefu@qq.com。
相关推荐
Agilent 1120一体式液相色谱仪用户手册:[11]
阅读量:29
Agilent 1120一体式液相色谱仪用户手册:[7]
阅读量:177
Agilent 7820A气相色谱仪操作说明书:[5]
阅读量:88
如何选购二手液相色谱仪
阅读量:165
二手液相色谱仪为什么那么贵
阅读量:34
猜你喜欢
胃在什么位置图片
偏头痛是什么原因引起的
会声会影如何剪辑视频
如何去除体内寒气
cf烟雾头怎么调最清楚
生活百事通
睡眠不好如何调理
如何下载ppt软件
生活需要宽容
扎西德勒是什么意思
猜你喜欢
淘宝店铺如何装修
蜜蜂的秘密生活
如何查询房产证
如何使用卷发棒
生活系游戏
痤疮如何治
野帝怎么样
员工请假工资怎么算
真我手机是什么牌子
32位怎么升级64位