指南生活
首页
美食营养
手工爱好
生活家居
返回
指南生活
首页
美食营养
游戏数码
手工爱好
生活家居
健康养生
运动户外
职场理财
情感交际
母婴教育
时尚美容
知识问答
生活知识
搜索
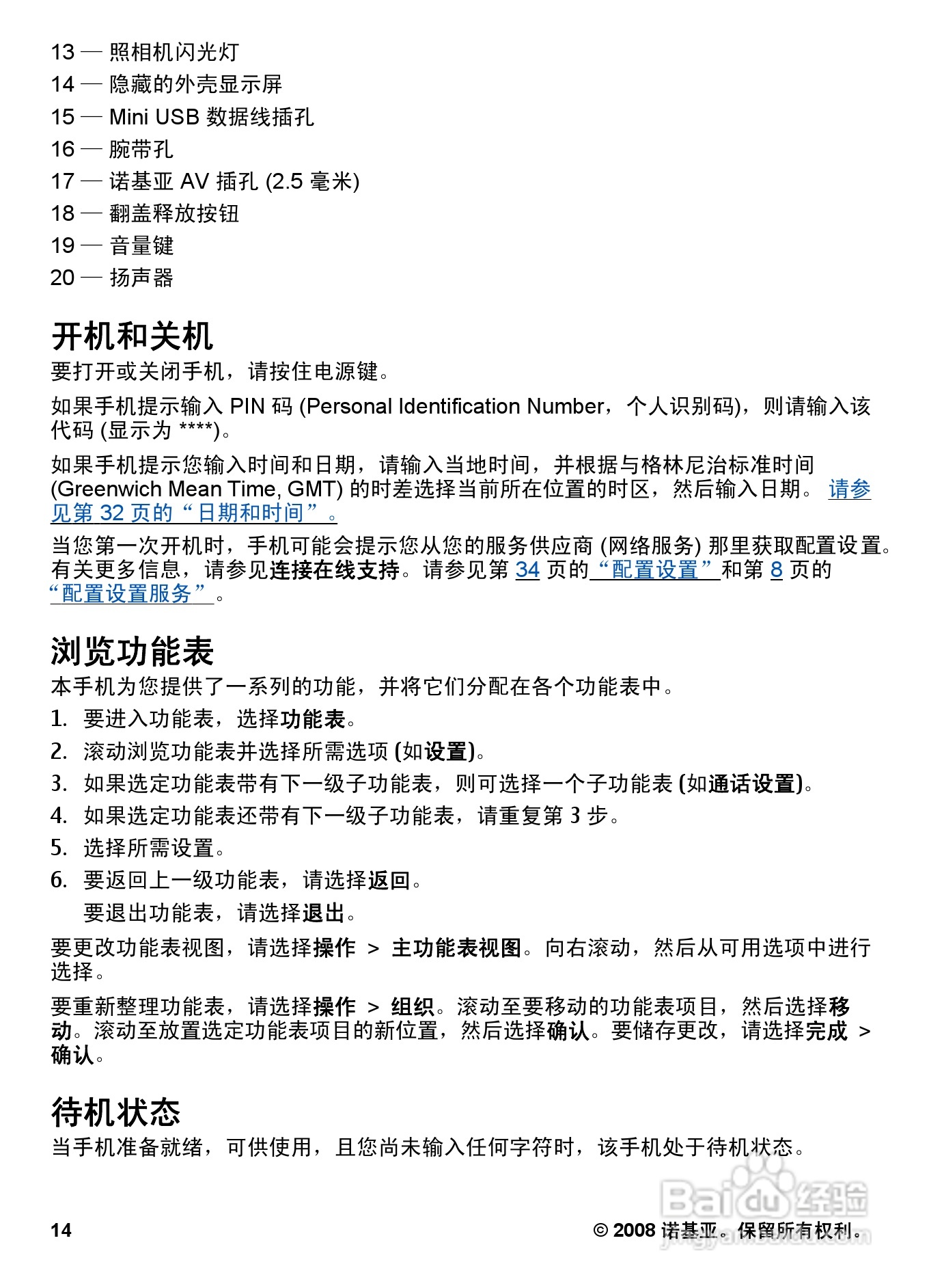
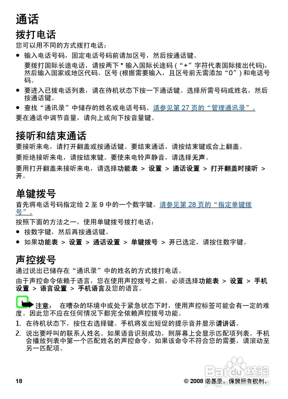
诺基亚7510A手机使用说明书:[2]
2025-12-26 11:10:47
(共篇)
上一篇:
|
下一篇:
声明:
本网站引用、摘录或转载内容仅供网站访问者交流或参考,不代表本站立场,如存在版权或非法内容,请联系站长删除,联系邮箱:site.kefu@qq.com。
相关推荐
诺基亚Nokia 7510手机使用说明书:[2]
阅读量:108
诺基亚Nokia 7510手机使用说明书:[3]
阅读量:150
诺基亚新105怎么装手机卡
阅读量:133
诺基亚x7手机怎么样
阅读量:190
诺基亚x5怎么设置呼吸灯
阅读量:90
猜你喜欢
脱皮是什么原因
seed是什么意思
股票配债是什么意思
36岁属什么
澄粉可以用什么代替
相机iso是什么意思
油腻腻的什么
铿锵是什么意思
spell是什么意思
beat什么意思
猜你喜欢
民兵是什么意思
查重是什么意思
enough是什么意思
wifi用户名是什么
竞标是什么意思
枸杞泡水喝有什么好处
什么的毅力
发小是什么意思
什么人不能吃海参
法学是什么