指南生活
首页
美食营养
手工爱好
生活家居
返回
指南生活
首页
美食营养
游戏数码
手工爱好
生活家居
健康养生
运动户外
职场理财
情感交际
母婴教育
时尚美容
知识问答
生活知识
搜索
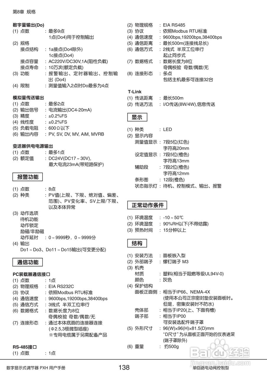
富士PXH电动阀控制型数字显示式调节器操作手册:[14]
2026-01-08 12:21:04
本篇为《富士PXH电动阀控制型数字显示式调节器操作手册》,主要介绍该产品的使用方法以及常见故障解决方案。
(共篇)
上一篇:
|
下一篇:
声明:
本网站引用、摘录或转载内容仅供网站访问者交流或参考,不代表本站立场,如存在版权或非法内容,请联系站长删除,联系邮箱:site.kefu@qq.com。
相关推荐
富士PXH电动阀控制型数字显示式调节器操作手册:[12]
阅读量:168
富士PXH电动阀控制型数字显示式调节器操作手册:[8]
阅读量:114
富士施乐s2110扫描设置
阅读量:188
富士施乐s2520扫描设置教程
阅读量:68
富士施乐打印机驱动软件安装教程
阅读量:132
猜你喜欢
冷暖自知是什么意思
affect是什么意思
仙人板板是什么意思
我国禁毒工作的治本之策是什么
中国畜牧养殖网
莅临什么意思
耐人寻味是什么意思
鬼斧神工是什么意思
counter是什么意思
辛亥革命是什么时候
猜你喜欢
缺维生素b的症状
乡里别长沙话什么意思
北京是什么中心
氯芬黄敏片主治什么
维生素d是什么
邮箱打不开是什么原因
什么是双开
两个x念什么
ips是什么意思
家禽养殖