指南生活
首页
美食营养
手工爱好
生活家居
返回
指南生活
首页
美食营养
游戏数码
手工爱好
生活家居
健康养生
运动户外
职场理财
情感交际
母婴教育
时尚美容
知识问答
生活知识
生活百科
搜索
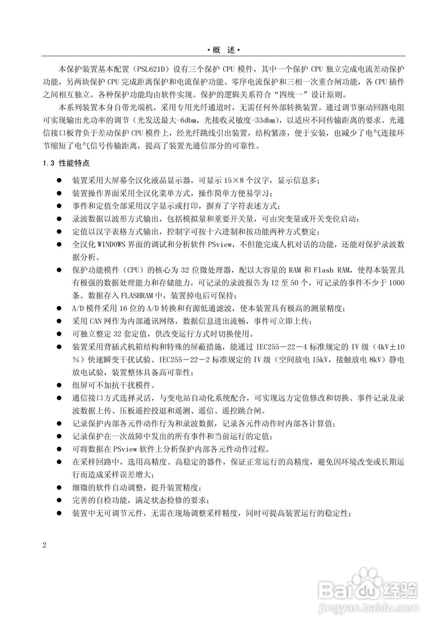
PSL626D数字式线路保护技术说明书:[1]
2026-03-25 02:00:53
本篇为《PSL626D数字式线路保护技术说明书》,主要介绍该产品的使用方法以及常见故障解决方案。
(共篇)
下一篇:
声明:
本网站引用、摘录或转载内容仅供网站访问者交流或参考,不代表本站立场,如存在版权或非法内容,请联系站长删除,联系邮箱:site.kefu@qq.com。
相关推荐
PSL626D数字式线路保护技术说明书:[9]
阅读量:194
PSL601A数字式线路保护装置技术说明书:[1]
阅读量:60
PSL601A数字式线路保护装置技术说明书:[2]
阅读量:140
PSL601A数字式线路保护装置技术说明书:[6]
阅读量:91
PSL601A数字式线路保护装置技术说明书:[7]
阅读量:53
猜你喜欢
1990年属什么生肖
绪论是什么意思
august是什么意思
蜂窝数据什么意思
bored是什么意思
墨迹是什么意思
假如时光倒流我能做什么是什么歌
挪车打什么电话可以联系到车主
省委常委是什么级别
合数是什么意思
猜你喜欢
不以为然什么意思
乐不思蜀是什么生肖
gmt是什么意思
think是什么意思
什么是服务器
血友病是什么病
一什么阳光
蚍蜉撼树是什么意思
猎头是什么意思
普洱茶属于什么茶