指南生活
首页
美食营养
手工爱好
生活家居
返回
指南生活
首页
美食营养
游戏数码
手工爱好
生活家居
健康养生
运动户外
职场理财
情感交际
母婴教育
时尚美容
知识问答
生活知识
生活百科
搜索
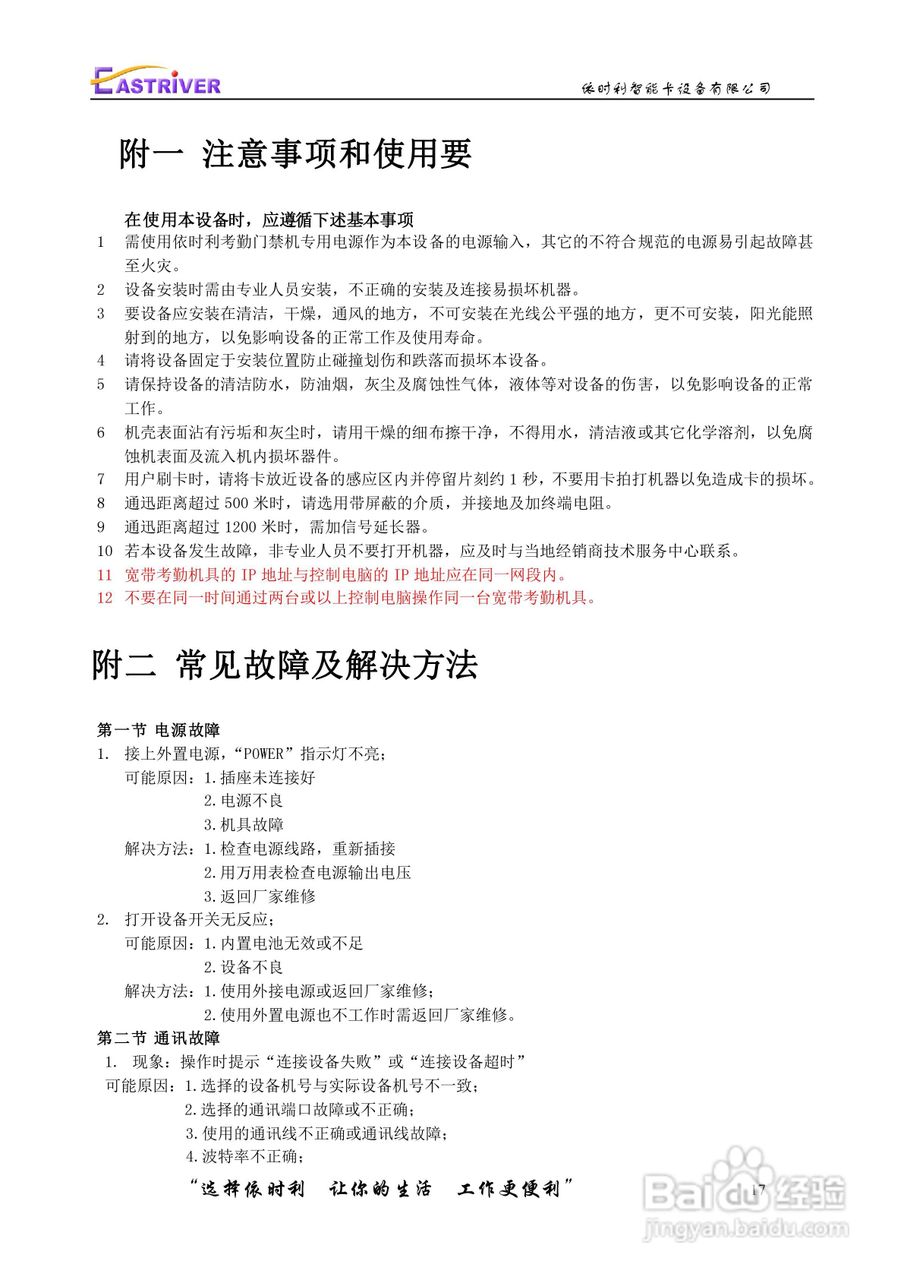
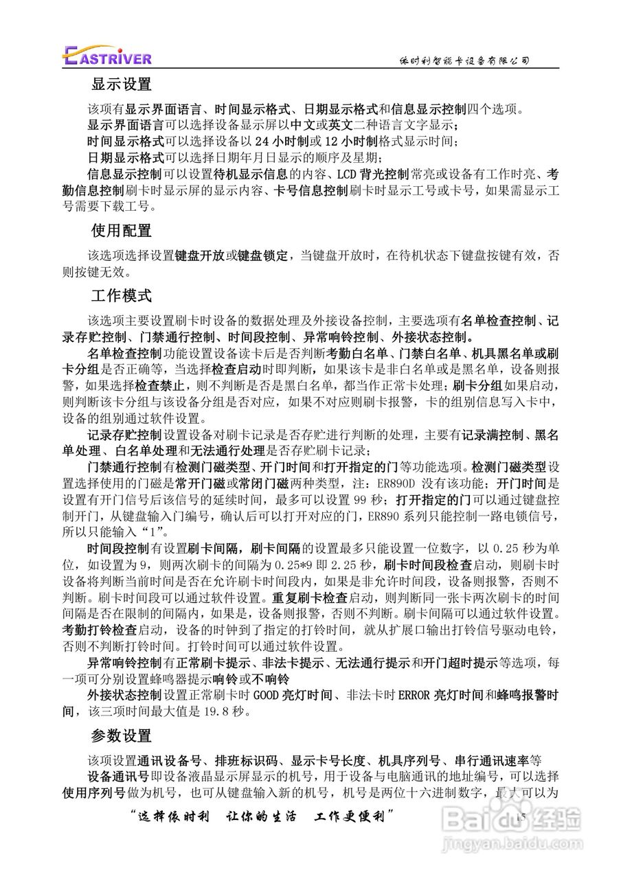
依时利ER-890系列考勤门禁机说明书:[2]
2026-04-22 07:16:47
本篇为《依时利ER-890系列考勤门禁机说明书》,主要介绍该产品的使用方法以及常见故障解决方案。
(共篇)
上一篇:
|
下一篇:
声明:
本网站引用、摘录或转载内容仅供网站访问者交流或参考,不代表本站立场,如存在版权或非法内容,请联系站长删除,联系邮箱:site.kefu@qq.com。
相关推荐
依时利ER-8000网络型八门控制器硬件使用说明书:[3]
阅读量:93
ZD132真地指纹考勤门禁机硬件说明书:[2]
阅读量:116
ZD132真地指纹考勤门禁机硬件说明书:[5]
阅读量:112
ZD132真地指纹考勤门禁机硬件说明书:[3]
阅读量:62
ZD132真地指纹考勤门禁机硬件说明书:[1]
阅读量:67
猜你喜欢
郁郁寡欢的意思是什么
专升本考什么
梦见牙齿掉了是什么意思
仍然的近义词是什么
school是什么意思英语
睾丸是什么
掂过碌蔗什么意思
蓝牙耳机什么牌子好
4月30日是什么星座
4月27日是什么星座
猜你喜欢
什么动物吃蛇
95528是什么电话号码
听天由命什么意思
纳闷的近义词是什么啊
什么是阴虚
在漫天风沙里望着你远去是什么歌
甲钴胺片治什么病
bmi是什么
什么是割礼
爬是什么意思