指南生活
首页
美食营养
手工爱好
生活家居
返回
指南生活
首页
美食营养
游戏数码
手工爱好
生活家居
健康养生
运动户外
职场理财
情感交际
母婴教育
时尚美容
知识问答
生活知识
生活百科
搜索
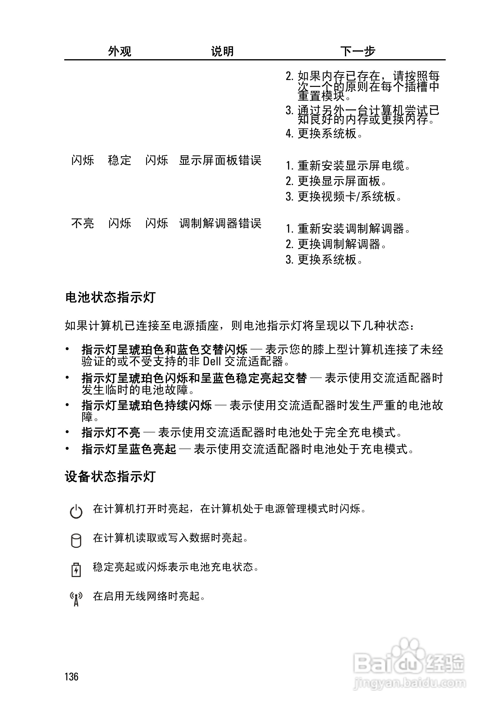
戴尔DELL E6420 ATG笔记本电脑使用说明书:[14]
2026-04-23 05:42:40
本篇为《戴尔DELL E6420 ATG笔记本电脑使用说明书》,主要介绍该产品的使用方法以及常见故障解决方案。
(共篇)
上一篇:
声明:
本网站引用、摘录或转载内容仅供网站访问者交流或参考,不代表本站立场,如存在版权或非法内容,请联系站长删除,联系邮箱:site.kefu@qq.com。
相关推荐
戴尔DELL E6420 ATG笔记本电脑使用说明书:[12]
阅读量:161
戴尔DELL Latitude E6420笔记本电脑使用说明书:[1]
阅读量:69
戴尔DELL Latitude E6420笔记本电脑使用说明书:[5]
阅读量:161
戴尔DELL Latitude E6420笔记本电脑使用说明书:[10]
阅读量:159
戴尔DELL Latitude E6420笔记本电脑使用说明书:[9]
阅读量:149
猜你喜欢
簋街有什么好吃的
漫画大全之无彩翼漫
鼻炎怎么治疗效果好
污漫画大全
怎么查看笔记本配置
油饼的家常做法
木耳怎么做好吃
墨鱼干怎么做好吃
奔图打印机怎么样
创维电视机怎么样
猜你喜欢
绿豆糕的做法家常做法
南京有什么好吃的
鸡肉的做法大全家常菜
工程监理证怎么考
汽车后视镜怎么拆
芥菜丝的腌制方法
消肿的方法
无形资产摊销方法
淘宝卖家花呗怎么开通
土豆泥的家常做法