指南生活
首页
美食营养
手工爱好
生活家居
返回
指南生活
首页
美食营养
游戏数码
手工爱好
生活家居
健康养生
运动户外
职场理财
情感交际
母婴教育
时尚美容
知识问答
生活知识
搜索
富士通LifeBook LH530笔记本电脑使用说明书:[3]
2026-01-24 12:39:38
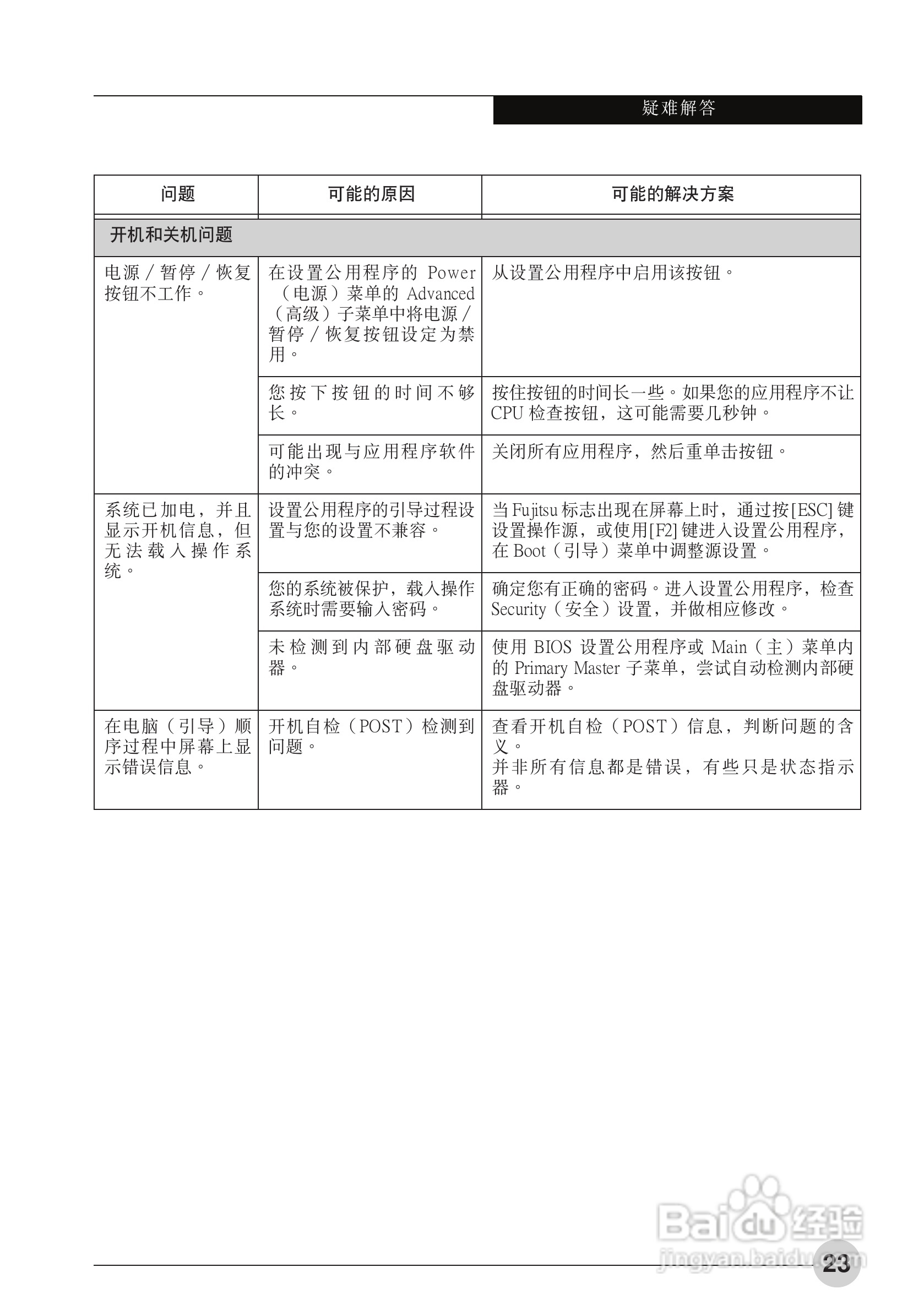
本篇为《富士通LifeBook LH530笔记本电脑使用说明书》,主要介绍该产品的使用方法以及常见故障解决方案。
(共篇)
上一篇:
|
下一篇:
声明:
本网站引用、摘录或转载内容仅供网站访问者交流或参考,不代表本站立场,如存在版权或非法内容,请联系站长删除,联系邮箱:site.kefu@qq.com。
相关推荐
富士通LifeBook LH520笔记本电脑使用说明书:[3]
阅读量:83
富士通AH530笔记本电脑使用说明书:[3]
阅读量:43
富士通LifeBook LH520笔记本电脑使用说明书:[2]
阅读量:25
富士通 LH522笔记本电脑说明书:[3]
阅读量:189
富士通Strike LH531笔记本电脑使用说明书:[4]
阅读量:194
猜你喜欢
什么是人格
relax是什么意思
释怀什么意思
女字加一笔是什么字
叮咛是什么意思
教师节送老师什么花
ticket是什么意思
hkd是什么货币
肾结石什么东西不能吃
ots是什么意思
猜你喜欢
什么是哺乳动物
什么颜色显白
本埠和外埠是什么意思
meas是什么意思
什么是谓语
文字五行属什么
长脸适合什么眼镜
销售是什么
三伏天是什么时候
吴尊为什么是文莱人