指南生活
首页
美食营养
手工爱好
生活家居
返回
指南生活
首页
美食营养
游戏数码
手工爱好
生活家居
健康养生
运动户外
职场理财
情感交际
母婴教育
时尚美容
知识问答
生活知识
生活百科
搜索
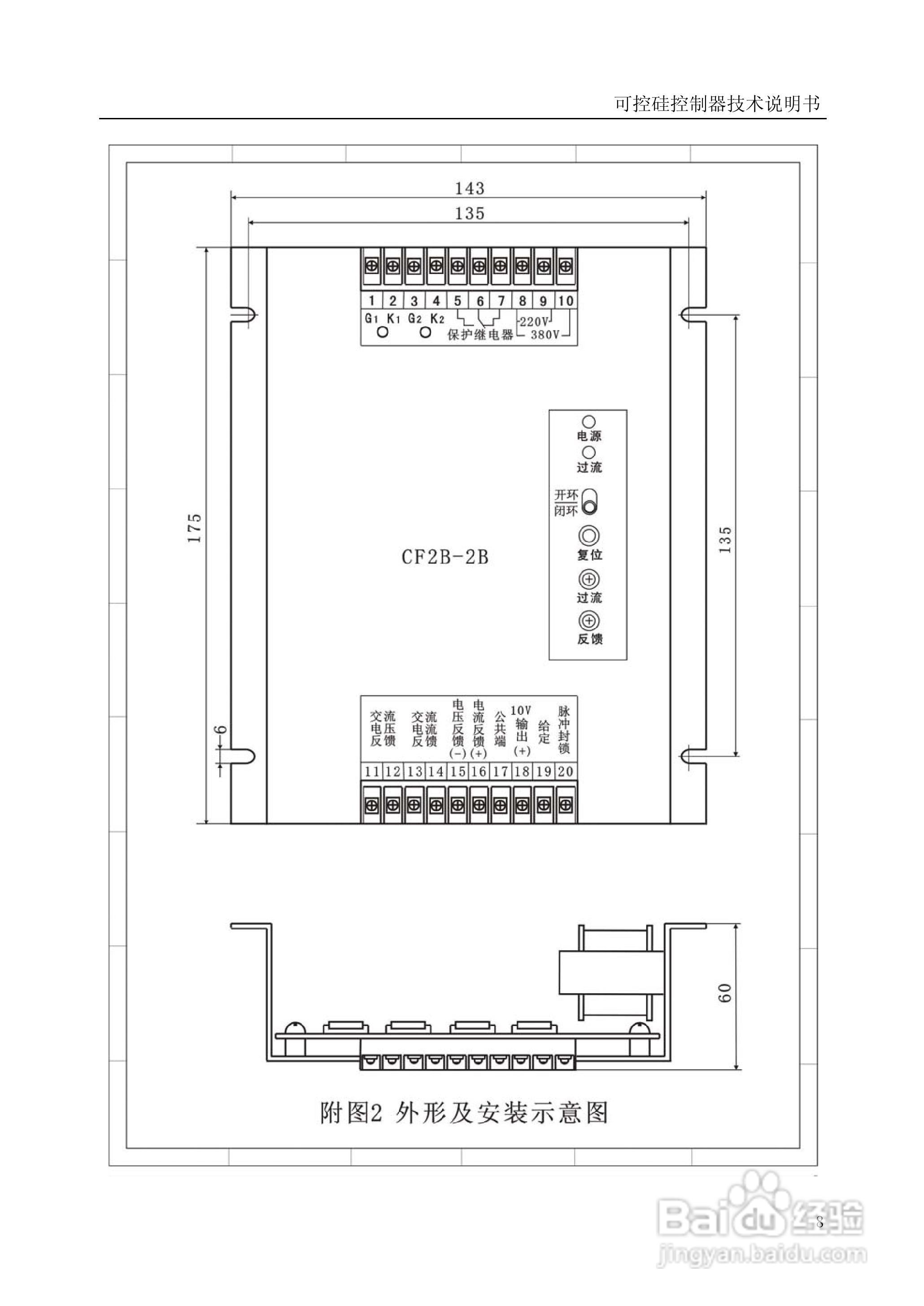
信达CF2B-2B型可控硅控制器使用说明书:[1]
2026-04-23 20:06:15
本篇为《信达CF2B-2B型可控硅控制器使用说明书》,主要介绍该产品的使用方法以及常见故障解决方案。
(共篇)
声明:
本网站引用、摘录或转载内容仅供网站访问者交流或参考,不代表本站立场,如存在版权或非法内容,请联系站长删除,联系邮箱:site.kefu@qq.com。
相关推荐
伊莱克斯洗衣机EWS1250Z型使用说明书:[1]
阅读量:80
海尔洗衣机XQS50-0566型使用说明书
阅读量:182
容声冰箱BCD-209S/E型使用说明书
阅读量:173
伊莱克斯洗衣机EWS1258型使用说明书:[2]
阅读量:139
伊莱克斯洗衣机EWS1050型使用说明书:[3]
阅读量:91
猜你喜欢
茴香苗的功效与作用
桂花茶的功效与作用
什么叫生辰八字
桑寄生的作用与功效
红纹石的功效与作用
学生安全知识
romantic什么意思
酵素的作用与功效
僚机什么意思
校园安全知识手抄报
猜你喜欢
消防知识安全常识
什么是学制
虐杀原形3什么时候出
霉菌性阴炎用什么药好得快
粉玫瑰代表什么
波澜壮阔什么意思
什么是按揭
高二数学知识点总结
知识竞赛题目
鹅蛋的功效与作用