指南生活
首页
美食营养
手工爱好
生活家居
返回
指南生活
首页
美食营养
游戏数码
手工爱好
生活家居
健康养生
运动户外
职场理财
情感交际
母婴教育
时尚美容
知识问答
生活知识
搜索
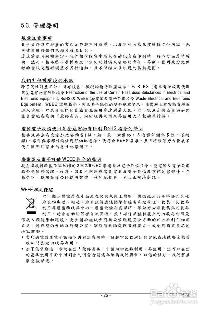
技嘉GV-N480D5-15I-B显卡使用说明书:[3]
2025-12-09 02:44:19
本篇为《技嘉GV-N480D5-15I-B显卡使用说明书》,主要介绍该产品的使用方法以及常见故障解决方案。
(共篇)
上一篇:
|
下一篇:
声明:
本网站引用、摘录或转载内容仅供网站访问者交流或参考,不代表本站立场,如存在版权或非法内容,请联系站长删除,联系邮箱:site.kefu@qq.com。
相关推荐
技嘉显卡:GV-N480UD-15I (rev. 2.0)说明书:[3]
阅读量:53
技嘉GV-N95TD3-512I显卡使用说明书:[5]
阅读量:83
显卡怎么看生产日期
阅读量:139
显卡怎么维修
阅读量:74
显卡驱动如何来更新
阅读量:24
猜你喜欢
mtv是什么意思
outlet是什么意思
手关节痛是什么原因
四项基本原则是什么
r标志是什么车
ciq是什么意思
猩红热是什么病
什么的回忆作文
asmr是什么
干扰素是什么
猜你喜欢
手关节痛是什么原因
皮疹是什么
喝什么茶去火
alone什么意思
dpi是什么
怀孕初期有什么症状及反应
那一夜我对着自己开了一枪什么歌
违和感是什么意思
12月31日是什么星座
bt是什么