指南生活
首页
美食营养
手工爱好
生活家居
返回
指南生活
首页
美食营养
游戏数码
手工爱好
生活家居
健康养生
运动户外
职场理财
情感交际
母婴教育
时尚美容
知识问答
生活知识
搜索
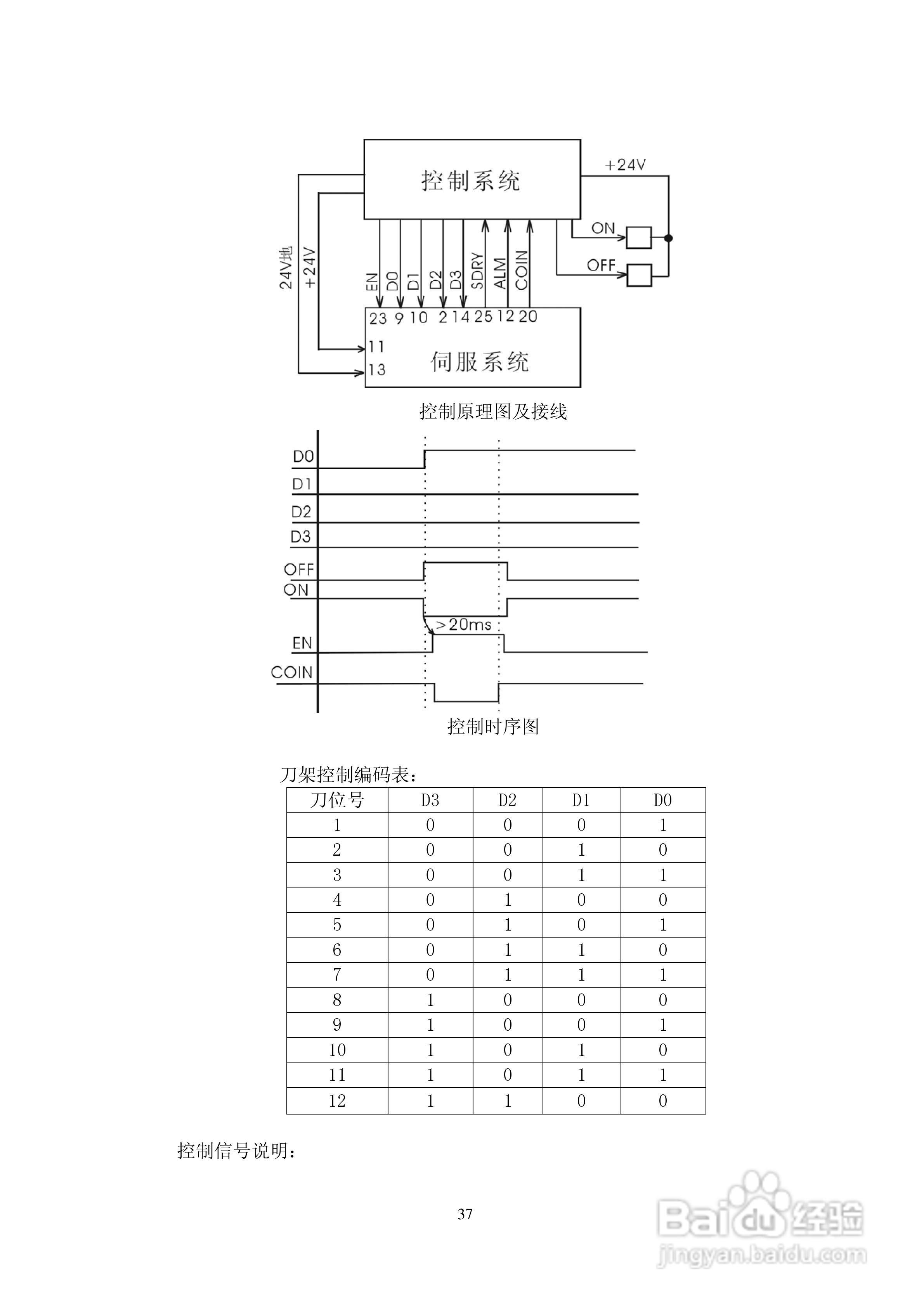
鑫科瑞数控DS301系列全数字式单通道交流伺服驱动器用:[4]
2025-12-14 08:22:33
本篇为《鑫科瑞数控DS301系列全数字式单通道交流伺服驱动器用》,主要介绍该产品的使用方法以及常见故障解决方案。
(共篇)
上一篇:
|
下一篇:
声明:
本网站引用、摘录或转载内容仅供网站访问者交流或参考,不代表本站立场,如存在版权或非法内容,请联系站长删除,联系邮箱:site.kefu@qq.com。
相关推荐
鑫科瑞数控DS301系列全数字式单通道交流伺服驱动器用:[3]
阅读量:184
我叫MT4怎么切换攻击目标
阅读量:52
怎么做西兰花
阅读量:178
暗影传奇攻略
阅读量:104
铝合金切削液怎样维护呢?
阅读量:82
猜你喜欢
马桶盖坏了怎么换
碧欧泉护肤品怎么样
日照旅游景点大全
维生素e的作用和功效可以祛斑吗
脸上红血丝怎么去掉
产后恢复完全攻略
飞机上可以带化妆品
2048攻略
回收站清空的文件怎么恢复
洛阳旅游攻略
猜你喜欢
有牙缝怎么办
子宫移位怎么治疗
明月山旅游攻略
景区酒店
凉拌茄子
桃花岛旅游
海南医学院怎么样
美国旅游景点
攀升兄弟电脑怎么样
敦煌旅游包车