指南生活
首页
美食营养
手工爱好
生活家居
返回
指南生活
首页
美食营养
游戏数码
手工爱好
生活家居
健康养生
运动户外
职场理财
情感交际
母婴教育
时尚美容
知识问答
生活知识
生活百科
搜索
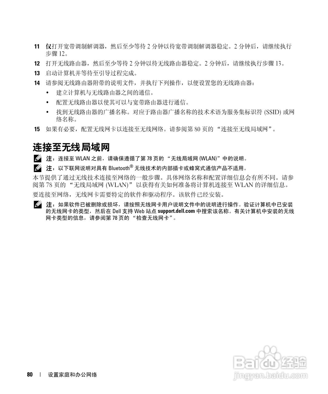
戴尔Inspiron 9400笔记本电脑使用说明书:[8]
2026-04-08 19:15:40
本篇为《戴尔Inspiron 9400笔记本电脑使用说明书》,主要介绍该产品的使用方法以及常见故障解决方案。
(共篇)
上一篇:
|
下一篇:
声明:
本网站引用、摘录或转载内容仅供网站访问者交流或参考,不代表本站立场,如存在版权或非法内容,请联系站长删除,联系邮箱:site.kefu@qq.com。
相关推荐
戴尔Inspiron 9400笔记本电脑使用说明书:[12]
阅读量:53
戴尔Inspiron 9300笔记本电脑使用说明书:[8]
阅读量:49
戴尔Inspiron 8000笔记本电脑使用说明书:[8]
阅读量:42
戴尔Inspiron 1122笔记本电脑使用说明书:[8]
阅读量:191
DELL戴尔Inspiron 500m笔记本电脑使用说明书:[8]
阅读量:38
猜你喜欢
工欲善其事必先利其器的意思
diet是什么意思
逆袭是什么意思
谐星是什么意思
soulmate是什么意思
增信是什么意思
什么药能让人昏迷
camp是什么意思
什么真好作文600字
什么纸尿裤好
猜你喜欢
清静的意思
七朵玫瑰代表什么
涔涔的意思
舍得的意思
什么是信息?
汽油费计入什么科目
断章取义是什么意思
him是什么意思
录视频用什么软件好
二垒是什么意思