怎么制定生产过程控制程序
1、其程序结构为:
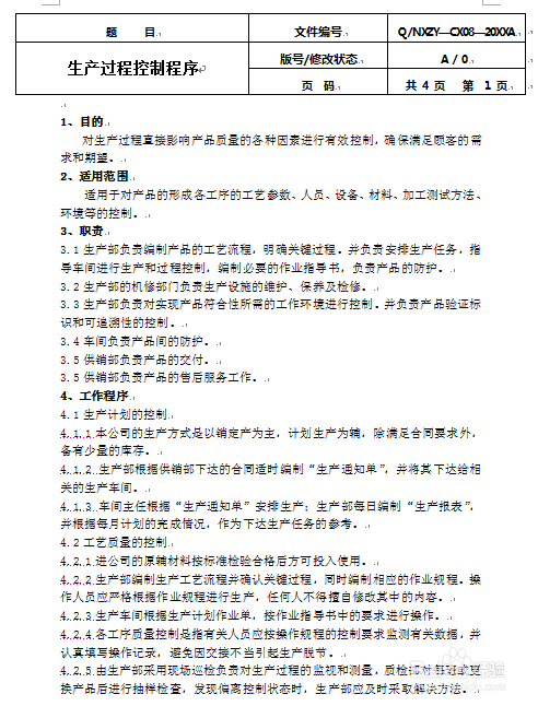
目的→适用范围→职责→工作程序→相关文件记录等。
备注:制定时侧重于关键控制点、流程的追溯性,并以质量管理体系要求结合生产实际,来明确具体流程及措施要求。

2、目的
明确关于制定生产过程控制程序的初衷,及亟待调整规范的相互权利义务关系。
句式上以为了对生产过程中影响安全质量各项因素有效管控→确保符合质量管理体系要求及满足顾客需求→特制定。

3、适用范围
明确程序所应用于产品生产过程中关键控制点、标准规范、措施要求的管控;
句式上可直接点名适用于生产技术工艺标准、作业人员能力及资质、生产设备资料、内外部因素等方面。

4、职责
明确在产品生产工艺流程、生产任务、操作规范指导等编创及主要管控任务的归口机构权属权责→明确在产品生产资料维保工作开展权属权责→明确在对内外部因素管控及追溯工作开展的机构权属权责→明确安全质量防护工作的机构权属权责→明确在产品交付与售后工作的权属权责。

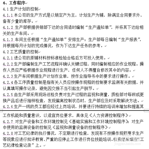
5、工作程序
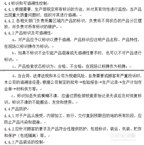
明确生产任务计划制定时的原则及编创、下达、管控要求→明确在产品生产时工艺流程节点的各项流程要求→明确在产品生产过程中关键过程的具体事项、本单位实际生产关键过程控制点、关键过程作业操作规范指导编创权责→明确在产品生产出现问题时成产环节重要标识及追溯点的建立、维护、执行落实等具体要求→明确在产品生产全流程中安全质量、体系要求、顾客需求、外部因素等方面的防护权责→明确在成品贮存、储运工作制度的建立及要求→明确在成品交付的流程、措施确认、条款履行具体要求→明确在交付后对售后工作开展对接的机构的权属权责。




6、相关文件记录
明确在生产过程管控工作活动开展实施中所涉及到的其他相关控制程序文件名称→明确在生产过程管控工作活动中所涉及到的有效性文字记录名称。

7、怎么样,不知您有思路了吗?
由于生产过程控制程序在安全质量管理体系中的广度与深度非常之大,因此首先要明确此项控制程序所适用的具体范围→然后按照质量体系要求中关键控制点的要求明确相关事项开展实施的机构权属权责→最后产品实际生产运营与管控要求制定个工作环节的具体要求。