指南生活
首页
美食营养
手工爱好
生活家居
返回
指南生活
首页
美食营养
游戏数码
手工爱好
生活家居
健康养生
运动户外
职场理财
情感交际
母婴教育
时尚美容
知识问答
生活知识
生活百科
搜索
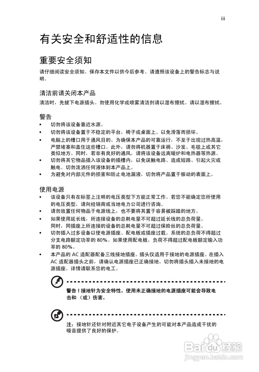
ACER宏基Aspire M5400计算机说明书:[1]
2026-04-19 03:31:42
本篇为《ACER宏基Aspire M5400计算机说明书》,主要介绍该产品的使用方法以及常见故障解决方案。
(共篇)
下一篇:
声明:
本网站引用、摘录或转载内容仅供网站访问者交流或参考,不代表本站立场,如存在版权或非法内容,请联系站长删除,联系邮箱:site.kefu@qq.com。
相关推荐
ACER宏基Aspire M5400计算机说明书:[3]
阅读量:67
ACER宏基Aspire X3400计算机说明书:[1]
阅读量:164
ACER宏基Aspire T690计算机说明书:[1]
阅读量:71
ACER宏基Aspire G1221计算机说明书:[1]
阅读量:102
ACER宏基Aspire M3350计算机说明书:[1]
阅读量:77
猜你喜欢
必利劲怎么样
梦见掉牙是怎么回事
内蒙古科技大学怎么样
仓颉输入法怎么用
现代诗歌大全
营销方法
血旺的家常做法
韩国维娜化妆品怎么样
泡辣椒的腌制方法
自杀的方法
猜你喜欢
画画图片大全简单漂亮
浏览器兼容模式怎么设置
凉面怎么做好吃
家常菜 电视剧
卤面怎么做好吃
打印机脱机是怎么回事
红绿灯鱼怎么养
杨梅酒的酿制方法
好评怎么写
干煸豆角的家常做法