指南生活
首页
美食营养
手工爱好
生活家居
返回
指南生活
首页
美食营养
游戏数码
手工爱好
生活家居
健康养生
运动户外
职场理财
情感交际
母婴教育
时尚美容
知识问答
生活知识
生活百科
搜索
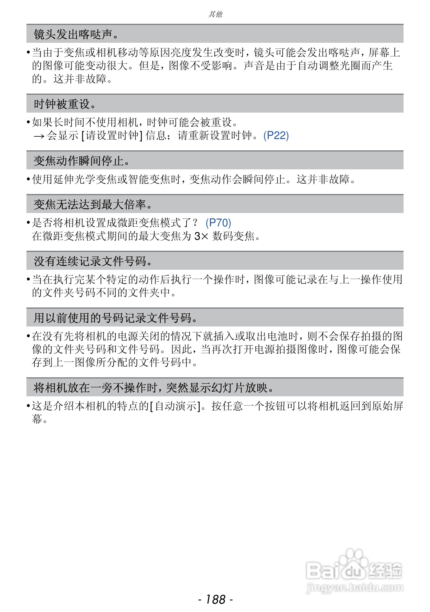
松下DMC-FZ47GK数码相机使用说明书:[19]
2026-04-28 00:41:37
本篇为《松下DMC-FZ47GK数码相机使用说明书》,主要介绍该产品的使用方法以及常见故障解决方案。
(共篇)
上一篇:
声明:
本网站引用、摘录或转载内容仅供网站访问者交流或参考,不代表本站立场,如存在版权或非法内容,请联系站长删除,联系邮箱:site.kefu@qq.com。
相关推荐
松下DMC-FZ47GK数码相机使用说明书:[8]
阅读量:153
数码相机fe-350wide使用说明
阅读量:193
数码相机维修教程
阅读量:196
数码相机购买有什么指南
阅读量:66
数码相机出口退运清关操作
阅读量:63
猜你喜欢
cdkey是什么意思
4月25日是什么星座
1月19日是什么星座
陆游号什么
funny是什么意思
约转存期是什么意思
三个火一个木念什么
蓝蓝的天空像什么
双是什么意思
摩羯座和什么座最配
猜你喜欢
淡然是什么意思
天涯共此时的上一句是什么
结婚14年是什么婚
鱼肝油什么时候吃最好
熙熙攘攘是什么意思
什么山什么水
8月13日是什么星座
戒指戴在中指是什么意思
start什么意思
94年属什么生肖