指南生活
首页
美食营养
手工爱好
生活家居
返回
指南生活
首页
美食营养
游戏数码
手工爱好
生活家居
健康养生
运动户外
职场理财
情感交际
母婴教育
时尚美容
知识问答
生活知识
搜索
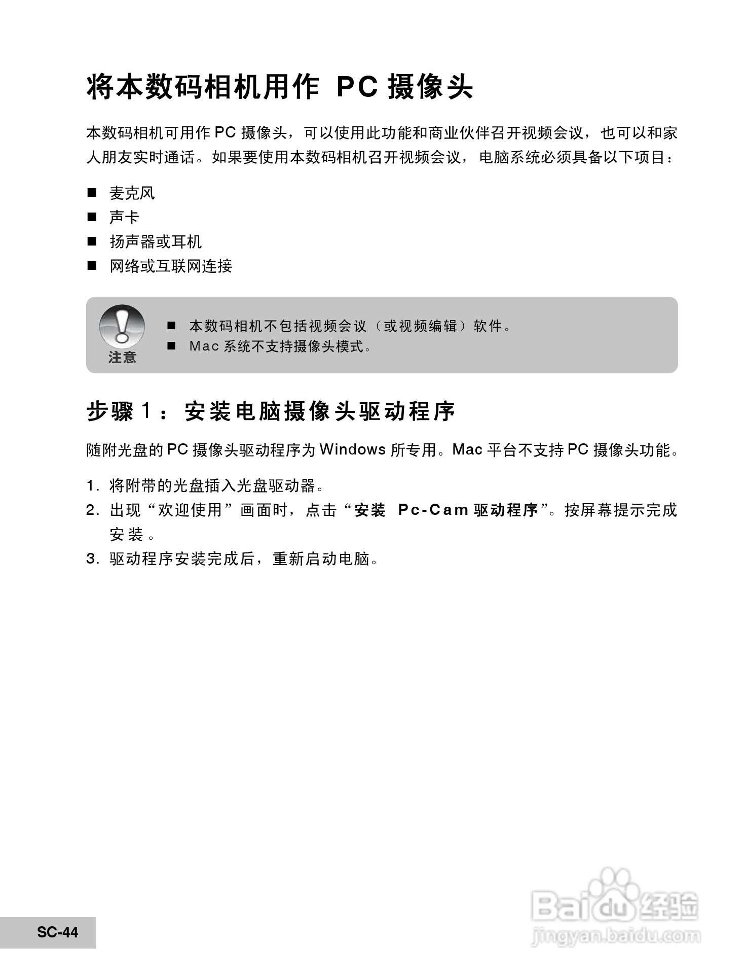
威达ViviCam 6200w数码相机使用说明书:[5]
2025-12-27 08:31:29
本篇为《威达ViviCam 6200w数码相机使用说明书》,主要介绍该产品的使用方法以及常见故障解决方案。
(共篇)
上一篇:
|
下一篇:
声明:
本网站引用、摘录或转载内容仅供网站访问者交流或参考,不代表本站立场,如存在版权或非法内容,请联系站长删除,联系邮箱:site.kefu@qq.com。
相关推荐
威达ViviCam 6200w数码相机使用说明书:[6]
阅读量:154
威达ViviCam 6200w数码相机使用说明书:[2]
阅读量:137
威达ViviCam 6300数码相机使用说明书:[5]
阅读量:138
数码相机单反相机传感器清洁
阅读量:33
威达ViviCam 6385u数码相机使用说明书:[5]
阅读量:131
猜你喜欢
无期徒刑是什么意思
什么东西补血
tid是什么意思
死刑缓期两年执行是什么意思
tp什么意思
ft是什么单位
7月1日是什么节日
注册资本是什么意思
求嗣是什么意思
瘟疫是什么病
猜你喜欢
迟瑞知夏是什么电视剧
单号是什么
一个人一个工念什么
牙龈肿痛是什么原因
疣是什么
username是什么意思
什么是上升星座
madam是什么意思
interesting是什么意思
ins是什么意思