指南生活
首页
美食营养
手工爱好
生活家居
返回
指南生活
首页
美食营养
游戏数码
手工爱好
生活家居
健康养生
运动户外
职场理财
情感交际
母婴教育
时尚美容
知识问答
生活知识
生活百科
搜索
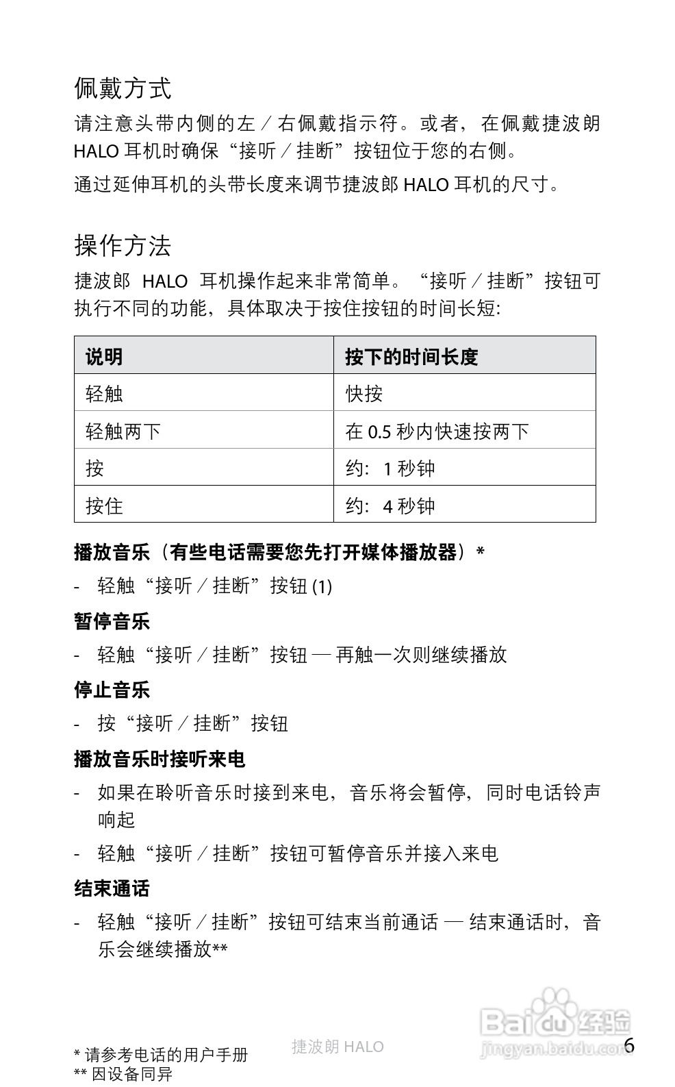
Jabra BT650s蓝牙耳机使用手冊:[43]
2026-03-25 03:03:46
(共篇)
上一篇:
|
下一篇:
声明:
本网站引用、摘录或转载内容仅供网站访问者交流或参考,不代表本站立场,如存在版权或非法内容,请联系站长删除,联系邮箱:site.kefu@qq.com。
相关推荐
Jabra BT650s蓝牙耳机使用手冊:[44]
阅读量:87
Jabra BT650s蓝牙耳机使用手冊:[34]
阅读量:166
Jabra BT650s蓝牙耳机使用手冊:[33]
阅读量:33
Jabra BT650s蓝牙耳机使用手冊:[32]
阅读量:163
jabra蓝牙耳机怎么连接手机使用
阅读量:41
猜你喜欢
五花肉的做法大全
信用卡免息期怎么算
锅包肉的家常做法视频
怎么了解一个人
云顶之奕怎么玩
意粉的做法大全
电脑桌面锁屏怎么设置
简单好吃的家常菜
去痘印最有效的方法
增强记忆力的方法
猜你喜欢
怎么贴假睫毛
无形资产摊销方法
爆炒腰花的家常做法
电脑待机密码怎么设置
课题研究方法
怎么受孕
作文大全
重庆三峡学院怎么样
尿毒症怎么治
南瓜饼怎么做好吃又简单