指南生活
首页
美食营养
手工爱好
生活家居
返回
指南生活
首页
美食营养
游戏数码
手工爱好
生活家居
健康养生
运动户外
职场理财
情感交际
母婴教育
时尚美容
知识问答
生活知识
生活百科
搜索
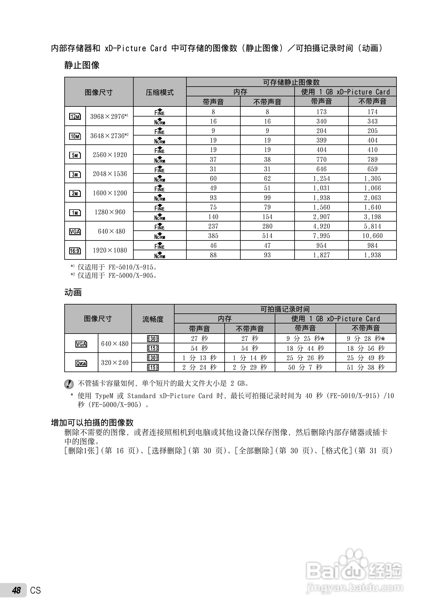
OLYMPUS FE-5010/X-915 FE-5000/X-905数码照相机使用:[5]
2026-03-28 02:30:39
本篇为《OLYMPUS FE-5010/X-915 FE-5000/X-905数码照相机使用》,主要介绍该产品的使用方法以及常见故障解决方案。
(共篇)
上一篇:
|
下一篇:
声明:
本网站引用、摘录或转载内容仅供网站访问者交流或参考,不代表本站立场,如存在版权或非法内容,请联系站长删除,联系邮箱:site.kefu@qq.com。
相关推荐
OLYMPUS FE-5010/X-915 FE-5000/X-905数码照相机使用:[3]
阅读量:72
OLYMPUS FE-3010/X-895 FE-3000/X-890数码照相机使用:[5]
阅读量:196
OLYMPUS FE-3010/X-895 FE-3000/X-890数码照相机使用:[6]
阅读量:116
OLYMPUS FE-3010/X-895 FE-3000/X-890数码照相机使用:[4]
阅读量:85
OLYMPUS FE-5010/X-915 FE-5000/X-905数码照相机使用:[2]
阅读量:156
猜你喜欢
暖心不俗气生日祝福语
中秋节祝福语
bamboo是什么意思
joker是什么意思
深圳欢乐谷有什么好玩的
贷款购车需要什么手续
unique是什么意思
滞纳金是什么意思
新生儿衣服什么牌子好
天喜丸什么时候吃
猜你喜欢
祝福语
母亲节祝福
天时地利人和是什么意思
seem是什么意思
小香风是什么意思
去澳门买什么护肤品好
东道主是什么意思
amy是什么意思
心潮难已的意思
前倨后恭的意思