指南生活
首页
美食营养
手工爱好
生活家居
返回
指南生活
首页
美食营养
游戏数码
手工爱好
生活家居
健康养生
运动户外
职场理财
情感交际
母婴教育
时尚美容
知识问答
生活知识
搜索
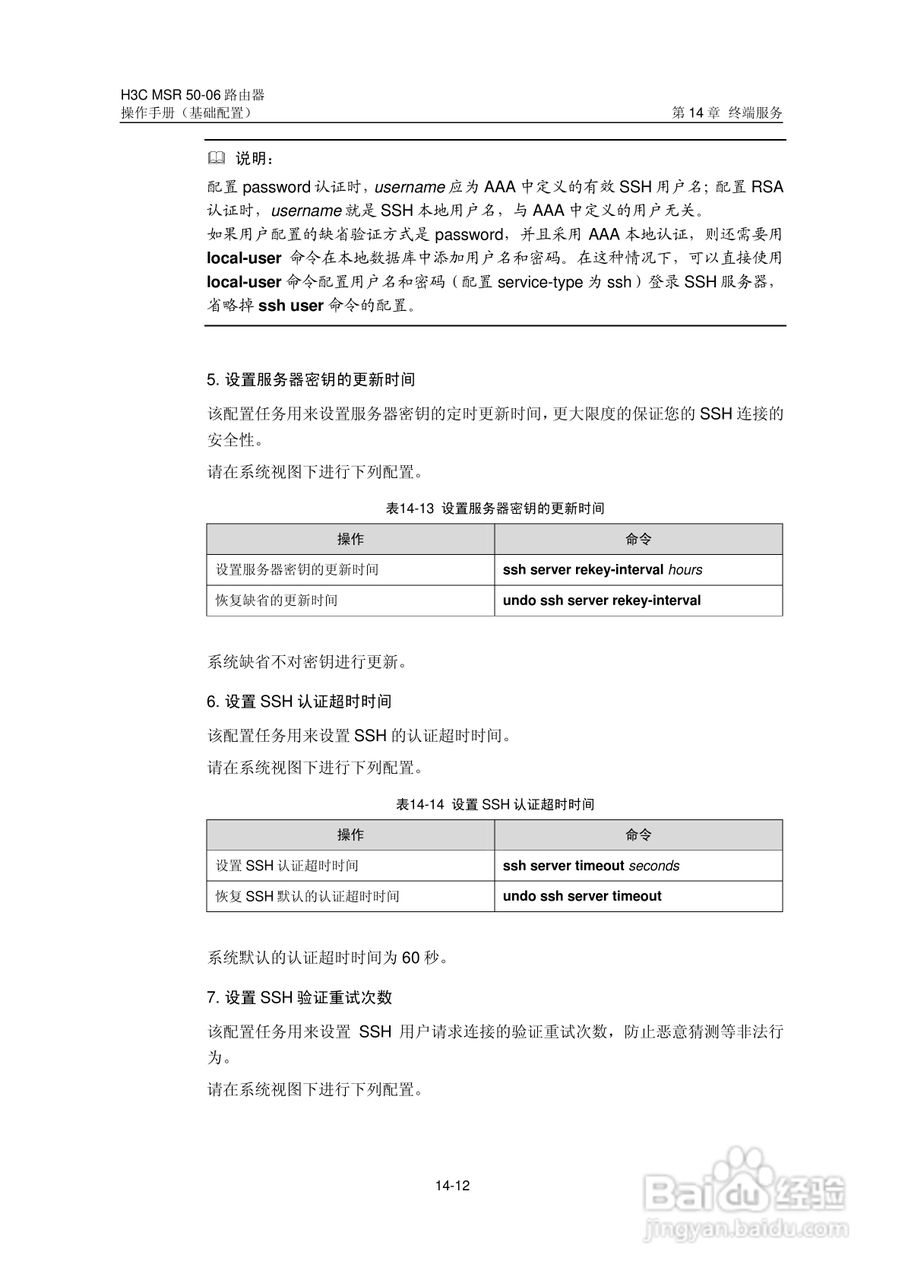
H3C MSR5006路由器操作手册:[18]
2025-12-28 12:16:19
本篇为《H3C MSR5006路由器操作手册》,主要介绍该产品的使用方法以及常见故障解决方案。
(共篇)
上一篇:
|
下一篇:
声明:
本网站引用、摘录或转载内容仅供网站访问者交流或参考,不代表本站立场,如存在版权或非法内容,请联系站长删除,联系邮箱:site.kefu@qq.com。
相关推荐
H3C MSR5006路由器操作手册:[83]
阅读量:116
路由器如何使用
阅读量:159
路由器上的los红灯闪是什么意思
阅读量:140
路由器密码怎么修改
阅读量:195
路由器密码如何设置
阅读量:141
猜你喜欢
风热感冒和风寒感冒怎么区别
刀拍凉拌黄瓜怎么做好吃
韩剧tv为什么不能播放
怎么画画
刺激战场国际服怎么下载
绰怎么读
汝怎么读
方便面怎么做好吃
学历认证报告怎么弄
电脑开机密码怎么设置
猜你喜欢
体重指数怎么算
胃痛怎么缓解
学习形式怎么填
蔡徐坤为什么招全网黑
羽五笔怎么打
翁美玲为什么自杀
芃怎么读
game怎么读
学历证明怎么开
轮胎型号怎么看