指南生活
首页
美食营养
手工爱好
生活家居
返回
指南生活
首页
美食营养
游戏数码
手工爱好
生活家居
健康养生
运动户外
职场理财
情感交际
母婴教育
时尚美容
知识问答
生活知识
生活百科
搜索
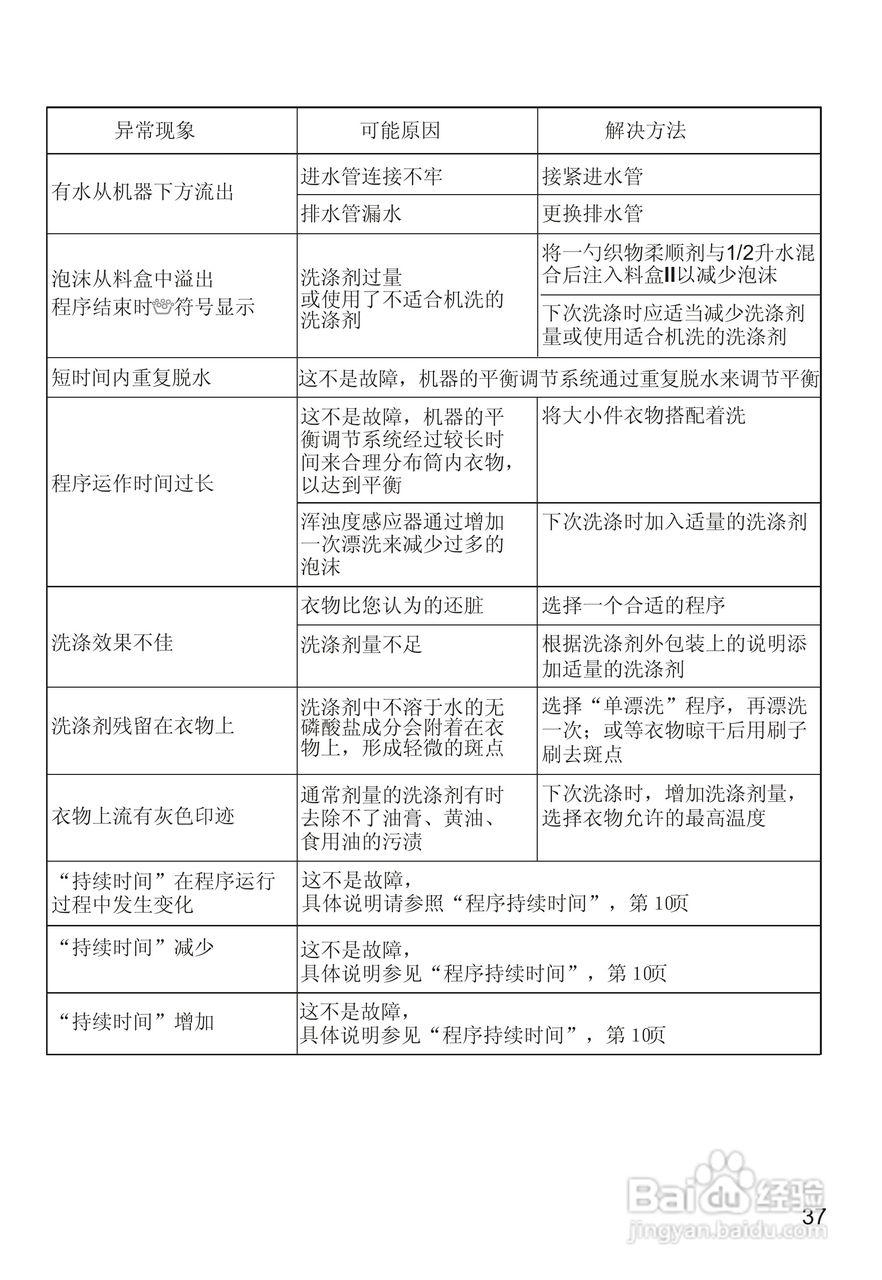
西门子WM3005洗衣机使用说明书:[4]
2026-04-26 14:55:20
(共篇)
上一篇:
|
下一篇:
声明:
本网站引用、摘录或转载内容仅供网站访问者交流或参考,不代表本站立场,如存在版权或非法内容,请联系站长删除,联系邮箱:site.kefu@qq.com。
相关推荐
西门子WM3005洗衣机使用说明书:[1]
阅读量:124
华为手机怎么打开高德地图的个人消息推送通知
阅读量:178
华为手机如何更改系统导航方式?
阅读量:43
凤凰新闻如何找到推送的相关设置
阅读量:196
华为手机怎么打开陌生号码识别功能
阅读量:140
猜你喜欢
莫须有是什么意思
庞然大物是什么意思
星罗棋布是什么意思
庸人自扰什么意思
灵巧的反义词是什么
维生素b9
什么音响好
栖息是什么意思
庇护是什么意思
养殖兔子
猜你喜欢
b族维生素片的功效与作用
husband什么意思
曾经沧海难为水除却巫山不是云是什么意思
注册公司需要什么资料
友善是什么
什么是垃圾食品
补充维生素c的好处
送男朋友什么生日礼物
necessary是什么意思
精子是什么样子的