指南生活
首页
美食营养
手工爱好
生活家居
返回
指南生活
首页
美食营养
游戏数码
手工爱好
生活家居
健康养生
运动户外
职场理财
情感交际
母婴教育
时尚美容
知识问答
生活知识
生活百科
搜索
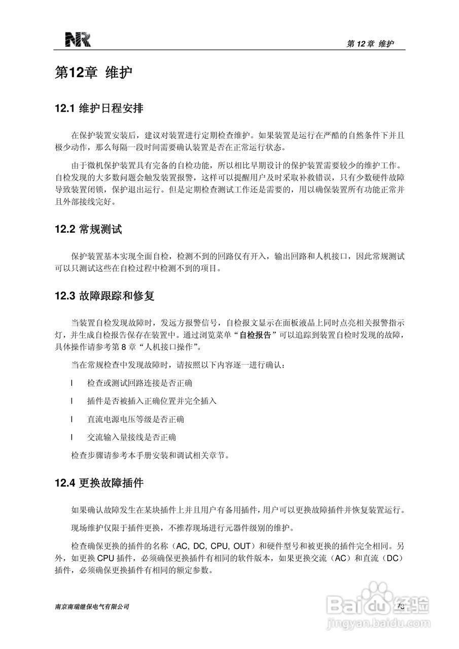
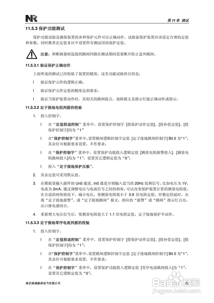
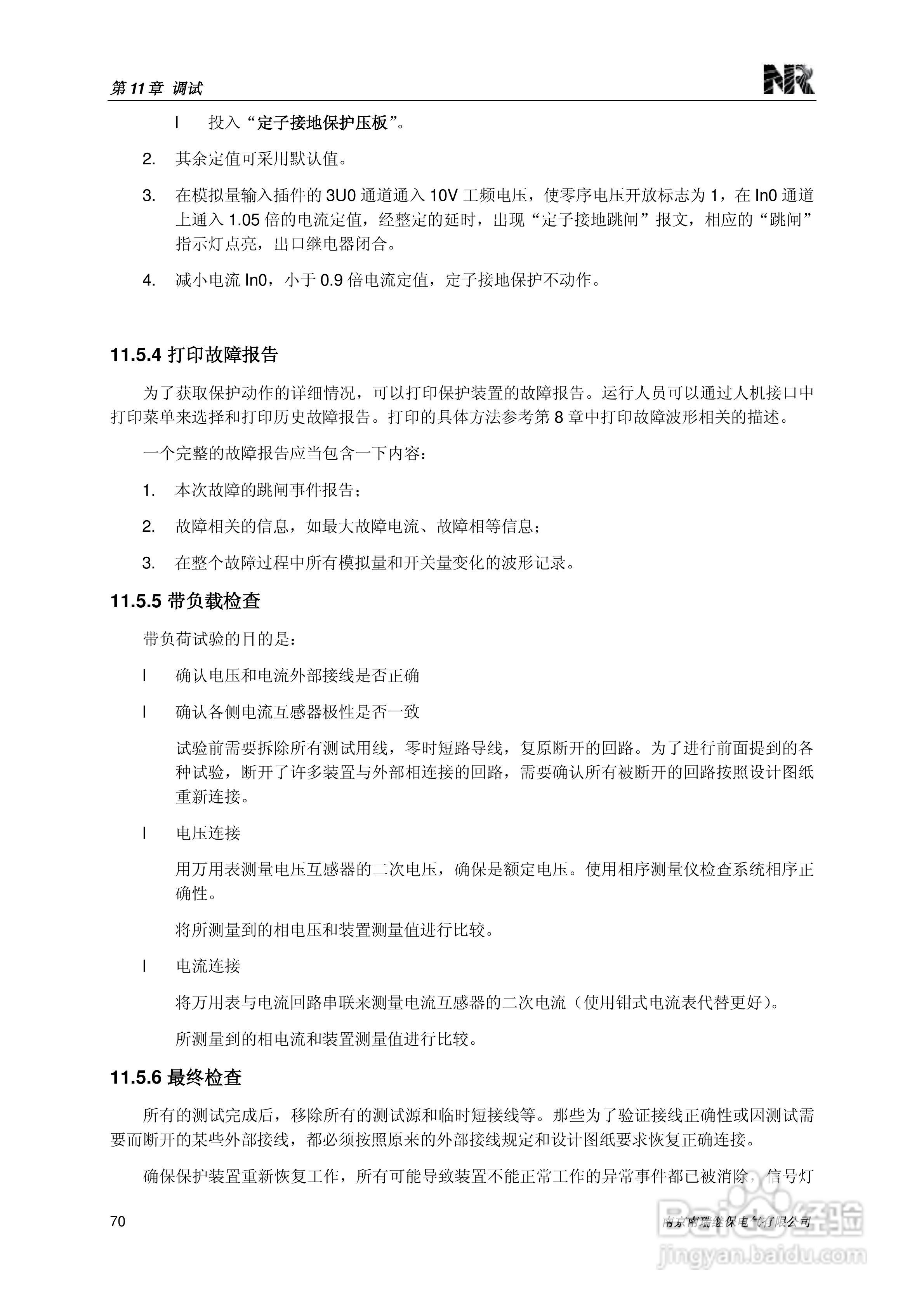
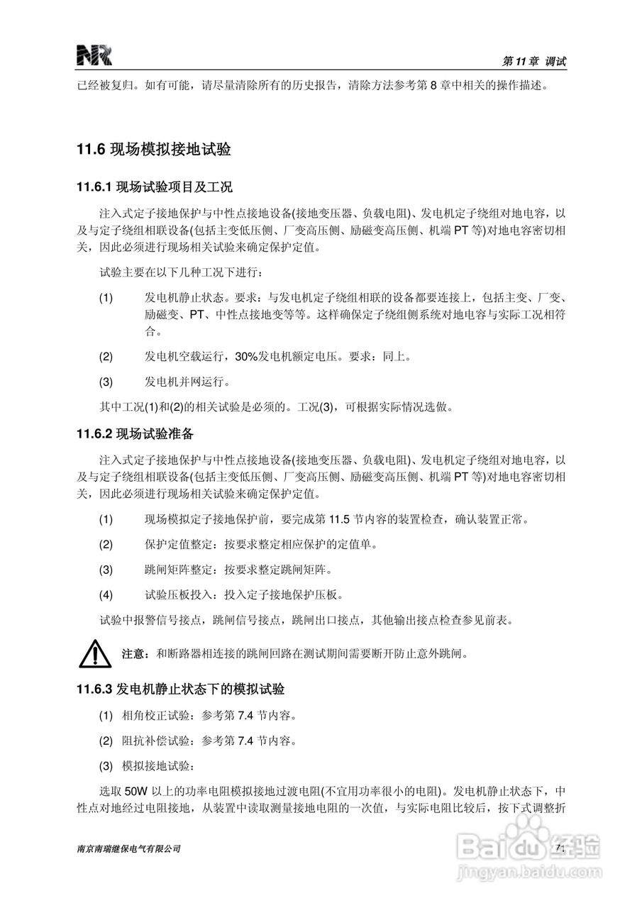
南瑞继保RCS-985SE发电机定子接地保护装置技术使用说:[9]
2026-04-21 03:50:57
本篇为《南瑞继保RCS-985SE发电机定子接地保护装置技术使用说》,主要介绍该产品的使用方法以及常见故障解决方案。
(共篇)
上一篇:
声明:
本网站引用、摘录或转载内容仅供网站访问者交流或参考,不代表本站立场,如存在版权或非法内容,请联系站长删除,联系邮箱:site.kefu@qq.com。
相关推荐
南瑞继保RCS-985SE发电机定子接地保护装置技术使用说:[8]
阅读量:75
南瑞继保RCS-985SE发电机定子接地保护装置技术使用说:[7]
阅读量:87
南瑞继保RCS-904系列高压输电线路成套保护装置使用说:[2]
阅读量:52
南瑞继保RCS-904系列高压输电线路成套保护装置使用说:[4]
阅读量:135
南瑞继保RCS-904系列高压输电线路成套保护装置使用说:[1]
阅读量:122
猜你喜欢
excel求和怎么操作
韩国冷面的做法
叉车证怎么考
笔记本怎么截图
迷你世界怎么送皮肤
鼋头渚怎么读
方案怎么写
双皮奶的做法视频
罩杯abcd怎么分大小
生日邀请函怎么写
猜你喜欢
共享打印机怎么设置
为什么说杨幂脚臭
微信群怎么踢人
怎么创造游戏
紫甘蓝的做法大全
c1驾驶证6年到期怎么换
韫怎么读
为什么qq邮箱收不到邮件
红核妇洁洗液怎么用
考不上好高中怎么办