指南生活
首页
美食营养
手工爱好
生活家居
返回
指南生活
首页
美食营养
游戏数码
手工爱好
生活家居
健康养生
运动户外
职场理财
情感交际
母婴教育
时尚美容
知识问答
生活知识
生活百科
搜索
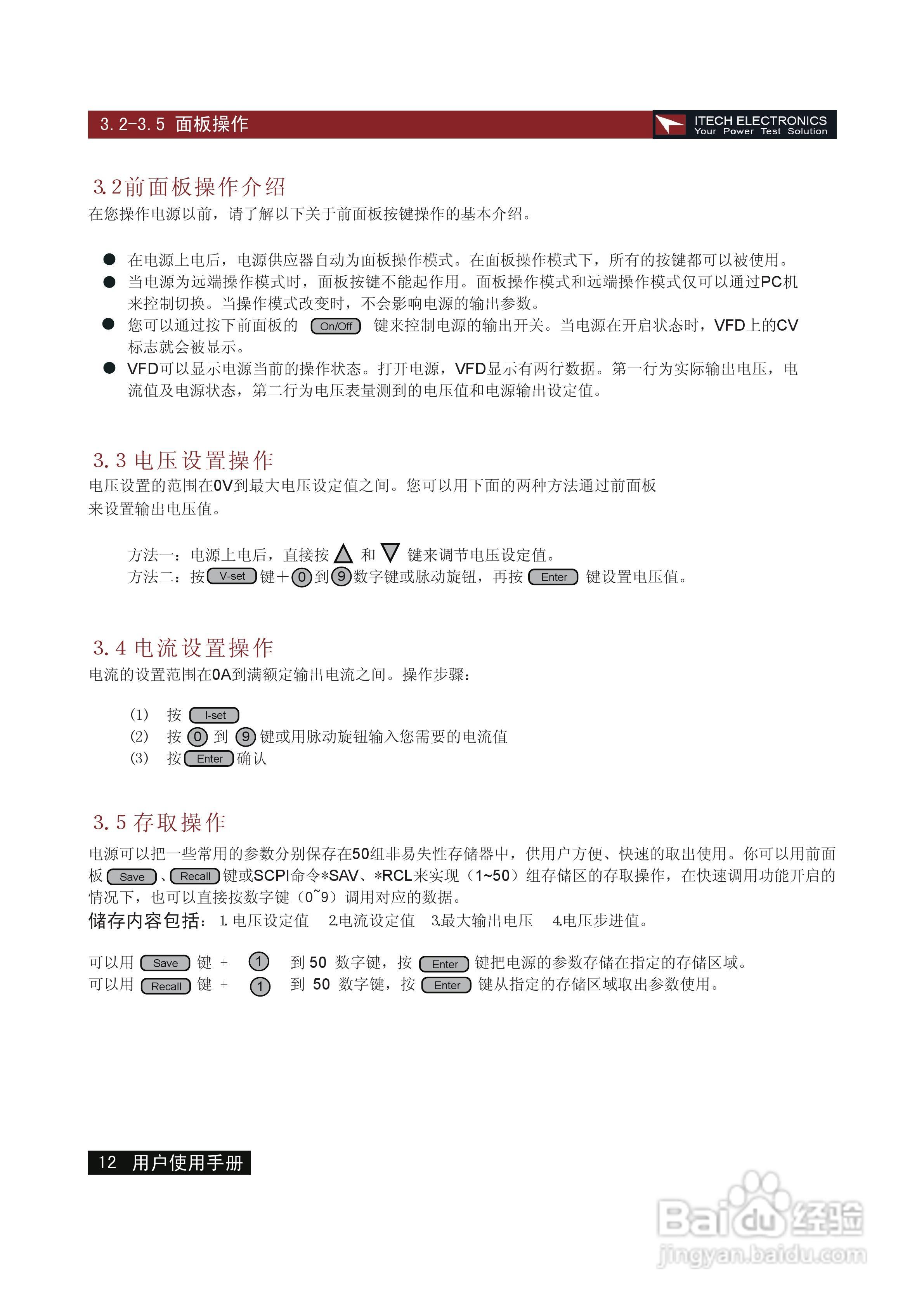
IT6160系列电源用户使用手册:[2]
2026-04-30 14:16:12
本篇为《IT6160系列电源用户使用手册》,主要介绍该产品的使用方法以及常见故障解决方案。
(共篇)
上一篇:
|
下一篇:
声明:
本网站引用、摘录或转载内容仅供网站访问者交流或参考,不代表本站立场,如存在版权或非法内容,请联系站长删除,联系邮箱:site.kefu@qq.com。
相关推荐
提醒准确率99%! 手机到站提醒设置教程
阅读量:26
搜狗地图离线
阅读量:184
怎样打印Excel表格的行号列标
阅读量:125
百度地图怎么查看地铁图
阅读量:152
百度地图如何查公交信息
阅读量:147
猜你喜欢
什么叫内盘和外盘
概念车什么意思
母亲节祝福语简短独特
吃鸡是什么意思
承蒙的意思
colorful是什么意思
股票五档是什么意思
房产赠与需要什么手续
一衣带水是什么意思
汽车雨刮器加什么水
猜你喜欢
worm是什么意思
电力猫什么牌子好
weight是什么意思
金融是什么意思
秉性什么意思
朋友生日祝福语
考研祝福
看视频用什么播放器好
扫视的意思
晓出净慈寺送林子方的意思