指南生活
首页
美食营养
手工爱好
生活家居
返回
指南生活
首页
美食营养
游戏数码
手工爱好
生活家居
健康养生
运动户外
职场理财
情感交际
母婴教育
时尚美容
知识问答
生活知识
搜索
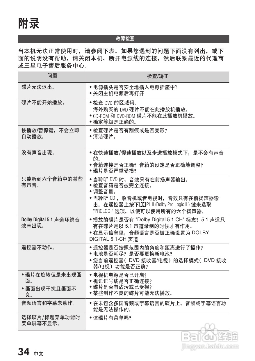
三星HT-C330家庭影院使用说明书:[2]
2025-12-22 00:04:11
(共篇)
上一篇:
声明:
本网站引用、摘录或转载内容仅供网站访问者交流或参考,不代表本站立场,如存在版权或非法内容,请联系站长删除,联系邮箱:site.kefu@qq.com。
相关推荐
Win98安装VLCPlayer
阅读量:60
提示“windows资源管理器已停止工作”怎么办
阅读量:62
开云客户端怎么修改登录密码
阅读量:114
4G路由器的双LAN组网方式
阅读量:89
Windows10如何设置免去广告弹窗
阅读量:102
猜你喜欢
qq怎么建群
脖子上长了小肉粒怎么回事
该怎么去形容你最贴切
单县羊肉汤的做法
鬯怎么读
海鸥怎么画
林氏木业家具怎么样
为什么ipad连不上wifi
拔丝地瓜的家常做法
脑膜炎是怎么引起的
猜你喜欢
我的世界船怎么做
攒怎么读
甲乙丙丁戊己庚辛壬癸怎么读
sheep怎么读
皮冻的家常做法
特朗普为什么叫川普
老是放屁是怎么回事
oppo手机怎么隐藏应用
被蜈蚣咬了怎么办
香辣蟹的做法大全