指南生活
首页
美食营养
手工爱好
生活家居
返回
指南生活
首页
美食营养
游戏数码
手工爱好
生活家居
健康养生
运动户外
职场理财
情感交际
母婴教育
时尚美容
搜索
明基BenQ MW516投影机使用说明书:[2]
2025-10-29 02:53:00
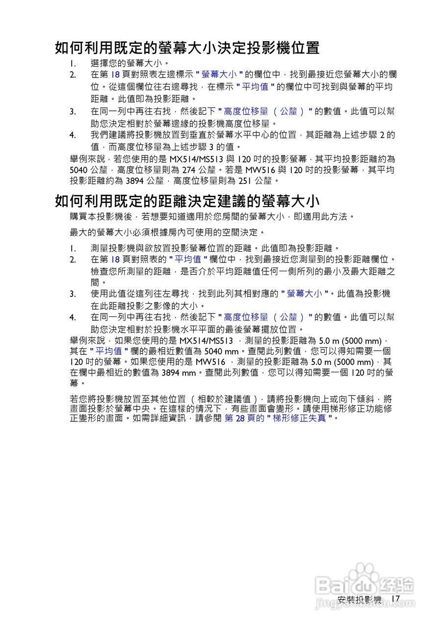
本篇为《明基BenQ MW516投影机使用说明书》,主要介绍该产品的使用方法以及常见故障解决方案。
(共篇)
上一篇:
|
下一篇:
声明:
本网站引用、摘录或转载内容仅供网站访问者交流或参考,不代表本站立场,如存在版权或非法内容,请联系站长删除,联系邮箱:site.kefu@qq.com。
相关推荐
明基BenQ MW516投影机使用说明书:[8]
阅读量:170
明基MS516投影机使用说明书:[1]
阅读量:33
明基MS516投影机使用说明书:[2]
阅读量:138
明基MS516投影机使用说明书:[4]
阅读量:95
明基MS516投影机使用说明书:[5]
阅读量:185
猜你喜欢
wto是什么意思
头发多的女生适合什么发型
陶氏腔积液是什么意思
65mn是什么材料
什么是科学
1月25日是什么星座
mj什么意思
梦遗是什么意思
相向而行是什么意思
place是什么意思
猜你喜欢
乙女是什么意思
一个口一个客念什么字
冰箱买什么牌子的好
蓝玫瑰代表什么意思
leg是什么意思
柳暗花明是什么意思
绿色配什么颜色好看
三山五岳分别指的是什么山
ue是什么意思
2001年是什么年