指南生活
首页
美食营养
手工爱好
生活家居
返回
指南生活
首页
美食营养
游戏数码
手工爱好
生活家居
健康养生
运动户外
职场理财
情感交际
母婴教育
时尚美容
知识问答
生活知识
生活百科
搜索
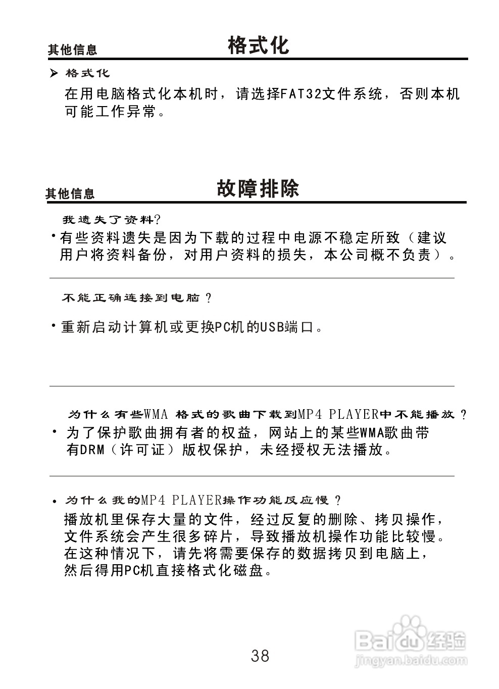
OPPO S9K数码影音使用说明书:[4]
2026-04-19 19:43:17
本篇为《OPPO S9K数码影音使用说明书》,主要介绍该产品的使用方法以及常见故障解决方案。
(共篇)
上一篇:
|
下一篇:
声明:
本网站引用、摘录或转载内容仅供网站访问者交流或参考,不代表本站立场,如存在版权或非法内容,请联系站长删除,联系邮箱:site.kefu@qq.com。
相关推荐
OPPO手机里的OPPO漫游怎么使用?
阅读量:72
使用说明书封面怎么做
阅读量:181
使用说明书wf2651使用指南
阅读量:54
oppo怎样导出短信 oppo导出短信教程
阅读量:48
OPPO R9s怎么使用漫游(OPPO漫游)?
阅读量:148
猜你喜欢
缘木求鱼是什么意思
colorful是什么意思
求同存异是什么意思
男生渴望收到什么礼物
残念什么意思
为中华之崛起而读书的意思
考试祝福语简短
质疑的意思
如虎添翼的意思
家里挂什么画风水好
猜你喜欢
volume是什么意思
军令状是什么意思
牛仔连衣裙配什么外套
唇亡齿寒的意思
小朋友生日祝福语大全
但当涉猎见往事耳的意思
茁壮成长的意思
frank是什么意思
坚如磐石的意思
阿古朵什么时候上线