指南生活
首页
美食营养
手工爱好
生活家居
返回
指南生活
首页
美食营养
游戏数码
手工爱好
生活家居
健康养生
运动户外
职场理财
情感交际
母婴教育
时尚美容
知识问答
生活知识
生活百科
搜索
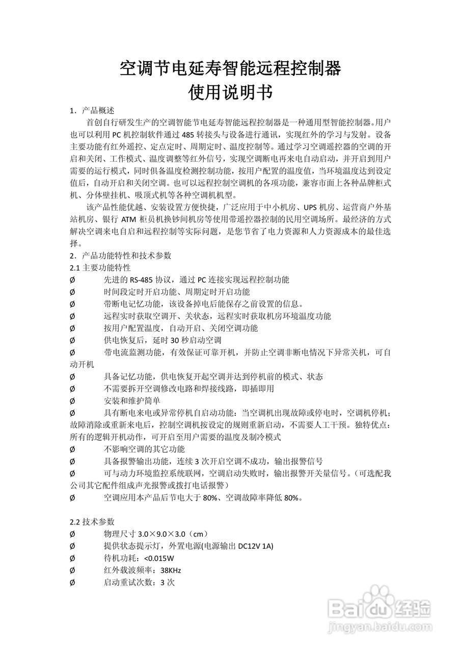
汇达空调节电延寿智能远程控制器说明书
2026-05-18 05:19:24
声明:
本网站引用、摘录或转载内容仅供网站访问者交流或参考,不代表本站立场,如存在版权或非法内容,请联系站长删除,联系邮箱:site.kefu@qq.com。
相关推荐
轻松做到空调节电
阅读量:47
空调节电妙招
阅读量:56
控制器暂停功能的实现步骤
阅读量:169
公司怎么节电
阅读量:110
夏季如何节电
阅读量:149
猜你喜欢
什么是理财
陶罐和铁罐告诉我们什么道理
党员的党龄从什么之日算起
杀猪盘是什么意思
向前进向前进是什么歌
夏天开什么花
skate是什么意思
last是什么意思
stay是什么意思
7月19日是什么星座
猜你喜欢
11月3日是什么星座
什么是平行四边形
chf是什么货币
麻油是什么油
侧切是什么意思
8023什么意思
家是什么
梦见猫是什么意思
居住证有什么用
speed是什么意思